ncDP(.ino) - řídící systémek jednoduché NC děličky

arduino, teensy, atmega, pic a jine (software, hardware)
Uživatelský avatar
Thomeeque
Příspěvky: 9481
Registrován: 30. 1. 2012, 10:20
Bydliště: Mimo ČR

19. 4. 2017, 4:21

Zdar,

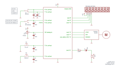
sám děličku nemaje (ani neplánuje), na přání přítele na telefonu jsem se vrhl na vývoj subjektu. Má to být pro staší pány, spíše bytelné, jednoduché a přátelské, než obsahující každou myslitelnou fičuru. Proto jsem volil ovládací prvky tak, jak jsem je zvolil (LED display byl už v požadavcích, jen jsem zdvojnásobil počet znaků).

Systém umožňuje dva módy dělení - buď na počet celých dílů nebo po úhlu. Úhel je možno zadat s přesností na setinu stupně. Dále je možno volně polohovat (JOG) - primárně pro nalezení výchozího bodu, sekundárně je tak možno změřit úhel a změřený úhel použít pro dělení (případně pro zaokrouhlený počet celých dílů). To je vlastně všechno. Poslední nastavené hodnoty se budou ukládat do EEPROM a budou přednastaveny po opětovném zapnutí. Ještě vlastně koumám nad ESTOP funkcí.


demo_setup.png
Ač píšu, že to nemusí umět všechno, pokud máte pocit, že tam chybí něco zásadního, sem s tím (ideálně nějaký praktik, který se už něco nadělil, já to znám jen z vyprávění). Osobně váhám nad tím, jestli je setina u úhlu dost nebo jestli nevymyslet zadávání libovolného poměru, ale třeba je to zbytečný, potřeboval to někdy někdo? Dále u počítadla u dělení po úhlu zvažuju, jestli nejít do záporu z 1 rovnou na -2 (aby to by symetrické s 1, 2, 3..), v demu to jde přes nulu a je to divný (matematicky přirozené by bylo počítat od nuly, ale tady je myslím lepší počítat od jedničky, což jde nahoru pěkně, ale dolu to mentálně trochu drhne).

Tož zatím tak :) T.
Naposledy upravil(a) Thomeeque dne 19. 4. 2017, 8:36, celkem upraveno 1 x.
mimooborová naplavenina • kolowratský zázrak™ • NPS • GCU • HirthCalc • ncDP.ino
milan584
Příspěvky: 2127
Registrován: 12. 5. 2009, 2:17
Bydliště: na jihu

19. 4. 2017, 5:03

Thomeeque píše:Zdar,

sám děličku nemaje (ani neplánuje), na přání přítele na telefonu jsem se vrhl na vývoj subjektu. Má to být pro staší pány, spíše bytelné, jednoduché a přátelské, než obsahující každou myslitelnou fičuru. Proto jsem volil ovládací prvky tak, jak jsem je zvolil (LED display byl už v požadavcích, jen jsem zdvojnásobil počet znaků).

Systém umožňuje dva módy dělení - buď na počet celých dílů nebo po úhlu. Úhel je možno zadat s přesností na setinu stupně. Dále je možno volně polohovat (JOG) - primárně pro nalezení výchozího bodu, sekundárně je tak možno změřit úhel a změřený úhel použít pro dělení (případně pro zaokrouhlený počet celých dílů). To je vlastně všechno. Poslední nastavené hodnoty se budou ukládat do EEPROM a budou přednastaveny po opětovném zapnutí. Ještě vlastně koumám nad ESTOP funkcí.


demo_setup.png
Ač píšu, že to nemusí umět všechno, pokud máte pocit, že tam chybí něco zásadního, sem s tím (ideálně nějaký praktik, který se už něco nadělil, já to znám jen z vyprávění). Osobně váhám nad tím, jestli je setina u úhlu dost nebo jestli nevymyslet zadávání libovolného poměru, ale třeba je to zbytečný, potřeboval to někdy někdo? Dále u počítadla u dělení po úhlu zvažuju, jestli nejít do záporu z 1 rovnou na -2 (aby to by symetrické s 1, 2, 3..), v demu to jde přes nulu a je to divný (matematicky přirozené by bylo počítat od nuly, ale tady je myslím lepší počítat od jedničky, což jde nahoru pěkně, ale dolu to mentálně trochu drhne).

Tož zatím tak :) T.
Podle mě je zásadní, aby šel zvolit smysl rotace (doleva, doprava). Musí to mít možnost referenčního bodu z baluffu (aby šel dát na stůl snímač a na něj se dala dát nula), dobré by bylo mít možnost posunu nuly od ref bodu (najet ref. bod, pak dát číslo a tam bude nula - číslo samozřejmě plus i mínus), úhel by měl jít dávat v formátu stupeň, minuta, vteřina.
Pokud by to splňovalo výše uvedené, tak by to mohl být první uživatelsky smysluplný pohon pro stůl/děličku - na rozdíl od všech těch, co jsem zatím na netu viděl.
testone
Sponzor fora
Příspěvky: 7481
Registrován: 3. 12. 2010, 5:56
Bydliště: Slaný

19. 4. 2017, 5:06

pěkný, kus práce
....
ale já jako věkem skorodědek s trochou zkušeností s NC děličkou bych z tohohle ovládání asi brzo zcvoknul
chápu že je to jednoduchý, ale na můj vkus by to mělo umět:
1) jedním tlačítkem vynulovat polohu - to je zásadní věc, pokud se do něčeho trefuješ
2) mít pro ruční otáčení nějaký kolečko, ideálně s hardvarově přepínatelnou citlivostí, točím kolečkem doleva, dělička se točí doleva, kolečko stojí ... atd
pak si můžu nastavit obrobek v děličce kolečkem podle nějaké hrany, hodinek atd do požadované polohy,(systém pootoč to, ještě, ještě, to už je moc, o fous zpátky...),vynulovat souřadnici a pak třeba pootočit o xx stupňů a vrtat nebo něco
3)ten velkej LED displej bych nechal jen jako odměřování skutečné polohy pouze s možností tlačítkem vynulovat a nic víc
ovládání typu zmáčknu něco - přepne mi to displ nějak - pak zmáčknout něco - zazvoní tel - zapomenu -atd je šílený, tuším se tomu říká kruhové menu, nesnáším to
4) dal bych tam druhej displej, na kterým by mi to zobrazovalo nastavený přírůstek, např. chci pootáčet o 30 st. - 1. displej vynuluju, na 2. displ si nastavím 30 (nebo -30) st., stiskem "start" se mi to pootočí o 30 (-30) st rychlostí nastavitelnou potenciometrem od nuly
5) není třeba tam implementovat něco jako "dělit kruh na 6 dílů" a už vůbec ne to nějak tlačitkama na jednom displeji nastavovat v nějakém nastavovacím modu
to že 360/6=60 snad ví každý a když ne, má kalkulačku
prostě chci od nuly potáčet třeba o 25,23 st. a nic víc není třeba
Naposledy upravil(a) testone dne 19. 4. 2017, 5:16, celkem upraveno 1 x.
Obvykle se dějí věci obvyklé. Méně často se dějí věci neobvyklé a zcela vyjímečně se dějí věci vyjímečné...
Masturn 40 CNC, Hermle UWF1200H CNC a pár klasik
http://www.radialengine.cz" onclick="window.open(this.href);return false;
http://www.autopejsek.cz" onclick="window.open(this.href);return false;
milan584
Příspěvky: 2127
Registrován: 12. 5. 2009, 2:17
Bydliště: na jihu

19. 4. 2017, 5:12

testone píše:pěkný, kus práce
....
ale já jako věkem skorodědek s trochou zkušeností s NC děličkou bych z tohohle ovládání asi brzo zcvoknul
chápu že je to jednoduchý, ale na můj vkus by to mělo umět:
1) jedním tlačítkem vynulovat polohu - to je zásadní věc, pokud se do něčeho trefuješ
2) mít pro ruční otáčení nějaký kolečko, ideálně s hardvarově přepínatelnou citlivostí, točím kolečkem doleva, dělička se točí doleva, kolečko stojí ... atd
pak si můžu nastavit obrobek v děličce kolečkem podle nějaké hrany, hodinek atd do požadované polohy, vynulovat souřadnici a pak třeba pootočit o xx stupňů a ...
3)ten velkej LED displej bych nechal jen jako odměřování skutečné polohy pouze s možností tlačítkem vynulovat a nic víc
ovládání typu zmáčknu něco - přepne mi to displ nějak - pak zmáčknout něco - zazvoní tel - zapomenu -atd je šílený, tuším se tomu říká kruhové menu, nesnáším to
4) dal bych tam druhej displej, na kterým by mi to zobrazovalo nastavený přírůstek, např. chci pootáčet o 30 st. - 1 displej vynuluju, na 2. displ si nastavím 30 (nebo -30) st., stiskem "start" se mi to pootočí o 30 (-30) st rychlostí nastavitelnou potenciometrem od nuly
Se všemi body nelze než souhlasit - ta potenciometrem nastavitelná rychlost přejezdu rotace by byla velice dobrá - typicky třeba když potřebuju na magnetce v hrotech brousit dno drážkování (stůl mi osciluje, dílcem točím od do)
Mex
Příspěvky: 10287
Registrován: 6. 2. 2014, 10:29

19. 4. 2017, 7:08

Pěkné.
To ses docela pochlapil. Zvlášť když to ani sám neplánuješ používat.
Uživatelský avatar
Thomeeque
Příspěvky: 9481
Registrován: 30. 1. 2012, 10:20
Bydliště: Mimo ČR

19. 4. 2017, 7:42

Díky za vstupy!
testone píše:pěkný, kus práce
....
ale já jako věkem skorodědek s trochou zkušeností s NC děličkou bych z tohohle ovládání asi brzo zcvoknul
chápu že je to jednoduchý, ale na můj vkus by to mělo umět:
1) jedním tlačítkem vynulovat polohu - to je zásadní věc, pokud se do něčeho trefuješ
2) mít pro ruční otáčení nějaký kolečko, ideálně s hardvarově přepínatelnou citlivostí, točím kolečkem doleva, dělička se točí doleva, kolečko stojí ... atd
pak si můžu nastavit obrobek v děličce kolečkem podle nějaké hrany, hodinek atd do požadované polohy,(systém pootoč to, ještě, ještě, to už je moc, o fous zpátky...),vynulovat souřadnici a pak třeba pootočit o xx stupňů a vrtat nebo něco
3)ten velkej LED displej bych nechal jen jako odměřování skutečné polohy pouze s možností tlačítkem vynulovat a nic víc
ovládání typu zmáčknu něco - přepne mi to displ nějak - pak zmáčknout něco - zazvoní tel - zapomenu -atd je šílený, tuším se tomu říká kruhové menu, nesnáším to
4) dal bych tam druhej displej, na kterým by mi to zobrazovalo nastavený přírůstek, např. chci pootáčet o 30 st. - 1. displej vynuluju, na 2. displ si nastavím 30 (nebo -30) st., stiskem "start" se mi to pootočí o 30 (-30) st rychlostí nastavitelnou potenciometrem od nuly
5) není třeba tam implementovat něco jako "dělit kruh na 6 dílů" a už vůbec ne to nějak tlačitkama na jednom displeji nastavovat v nějakém nastavovacím modu
to že 360/6=60 snad ví každý a když ne, má kalkulačku
prostě chci od nuly potáčet třeba o 25,23 st. a nic víc není třeba
ad 1) poloha (a počítadlo) se vynuluje s každým přepnutím módu - to jsem zapomněl zmínit - vynuluješ si tedy páčkou. Tlačítko je lepší, ale i na toto si imho zvykneš.

ad 2) takový kolečko s dobře vyřešeným nastavováním kroku by určitě bylo lepší, o tom žádná - tady se dá pracovat s tím, že rampa je v závislosti na nastavené rychlosti v prvních momentech hodně pozvolná, takže můžeš krokovat i se dostat na docela slušný posuv jen tím, jak pracuješ s +/- tlačítky. Na úplně nejjemnější práci by možná stálo za to pořídit motor s hřídelí na obě strany a donastavovat sprostě mechanicky - motor je v klidu vypnutý.

ad 3 a 4) Kde se v systému zrovna nacházíš, můžeš odečíst jak z poloh páček (proto jsem je tam dal, tlačítka jsou jen na změnu hodnot), tak i z displaye, každá "obrazovka" je jiná. Jediný takový moment "zazvonil mi telefon a zapoměl jsem, co bylo, než jsem ho zvedl" je přenos nenulové hodnoty polohy z JOG módu do CONFIGu (i z toho se dá vybruslit). Pokud zapomeneš úhel, najdeš ho v konfigu (jen si tím bohužel vynuluješ polohu a počítadlo). Ale mít to celé zmáknuté dostatkem ovládacích a zobrazovacích prvků bez potřeby menu má určitě svý.

ad 5) S tim nesouhlasim. Pokud budu např. dělat sadu ozubených koleček, budu za tu možnost určitě vděčný. Taky může dojít na počet, který se úhlem ve stovce nebude dát přesně vyjádřit a zbytečně tam zavedu chybu (84 zubů by skončilo na chybě 0.36°, to už by asi mohlo vadit?).
milan584 píše:Podle mě je zásadní, aby šel zvolit smysl rotace (doleva, doprava). Musí to mít možnost referenčního bodu z baluffu (aby šel dát na stůl snímač a na něj se dala dát nula), dobré by bylo mít možnost posunu nuly od ref bodu (najet ref. bod, pak dát číslo a tam bude nula - číslo samozřejmě plus i mínus), úhel by měl jít dávat v formátu stupeň, minuta, vteřina.
Pokud by to splňovalo výše uvedené, tak by to mohl být první uživatelsky smysluplný pohon pro stůl/děličku - na rozdíl od všech těch, co jsem zatím na netu viděl.
Smysl rotace lze řešit mačkáním plus či mínus - nebyl by problém nechat uživatele zadávat záporné hodnoty (a příp. to i nějak indikovat), ale neni spíš lepší, aby každé tlačítko mělo jasný směr?

Vstup pro referenční snímač i zadávání "stupeň, minuta, vteřina" jsem trochu zvažoval, ale zavrhl jsem to jako příliš advanced. Nicméně když to tady píšeš, tak to možná tak od věci nebude, hmm..
milan584 píše:ta potenciometrem nastavitelná rychlost přejezdu rotace by byla velice dobrá - typicky třeba když potřebuju na magnetce v hrotech brousit dno drážkování (stůl mi osciluje, dílcem točím od do)
No vidiš, todle užití mě vůbec nenapadlo. Ale teda já mám pocit, že tam taková možnost je.. najedeš si do "od", vynuluješ, dojoguješ do "do", uložíš si tento úhel (nebo ho naťukáš rovnou, pokud ho víš a najedeš si jen nulu) a pak "krájíš" tam a zpět, rychlost se nastavuje potenciometrem :) Nebo myslíš, aby to drandilo tam a zpět samo od sebe?
Mex píše:Pěkné.
To ses docela pochlapil. Zvlášť když to ani sám neplánuješ používat.
Dík :)
Naposledy upravil(a) Thomeeque dne 19. 4. 2017, 8:02, celkem upraveno 3 x.
mimooborová naplavenina • kolowratský zázrak™ • NPS • GCU • HirthCalc • ncDP.ino
Uživatelský avatar
Thomeeque
Příspěvky: 9481
Registrován: 30. 1. 2012, 10:20
Bydliště: Mimo ČR

19. 4. 2017, 7:49

Snaha byla vystačit s co nejmenším počtem ovládacích i jiných prvků (podle hesla čim víc toho je, tim víc se toho může rozbít a s ohledem na mechanickou a finanční náročnost výroby) a taky zadavatelé jsou spíše sváteční uživatelé konvečních děliček, kde jim vždy, když to po nějaké době vytáhnou ze skříně, jde ze všech těch cedníků hlava kolem a tak je napadl krokový motorek. Nicméně to zase není důvod, proč to neudělat lepší, tak to nemyslím, za nápady pokročilých uživatelů jsem opravdu vděčný.
mimooborová naplavenina • kolowratský zázrak™ • NPS • GCU • HirthCalc • ncDP.ino
milan584
Příspěvky: 2127
Registrován: 12. 5. 2009, 2:17
Bydliště: na jihu

19. 4. 2017, 9:59

co se týče toho bodu č.5 (krokování po úhlových hodnotách kdy vstup je počet dělení) tak ten je naprosto nutný - a musí fungovat s co nejmenší chybou (tzn. zaokrouhlovat vždy na nejbližší mikrokrok, žádná chyba se nesmí akumulovat).
Malý příklad - potřebuji na magnetce brousit přesný tvar třeba 251 krát po obvodu.
- orovnám kotouč do tvaru
- najedu na "začátek" ručně to motorem dotočím kam potřebuju - do místa zjištěného buď hodinkama nebo optikou oproti dílci
- vynuluju polohu softvarově (tady bude první tvar oproti dílci -
- přidám hloubku na záběr (třeba 0,2 nahrubo)
- probrousím tvar
- tlačítkem otočím
- probrousím tvar
----------
po 360° orovnám tvar, přidám další hrubovací hloubku
celý krokování opakuji
----------
až do finální hloubky nahrubo
- přidám 0,002
- udělám celý cyklus načisto
-----------------------------------------
Takže se to bude točit (třeba) 10 x 251 dělení plos 1 x 251 dělení načisto, naakumulovaná chyba musí být NULA, veškerá obsluha v průběhu broušení musí být pouze dvojicí vyhrazených tlačítek plus a mínus - na nějaký přemejšlení absolutně není prostor - jakmile se spletu, můžu začít znova, kus se může vyhodit.
-----------------------------------------
Aktuálně to dělám pomocí linucha, ale musím napsat iso kod (to zrovna pro těch 251 kroků není jednoduché ani rychlé), systém je zbytečný moloch - stačila by jedna osa, navíc jakmile se přemáčknu, tak už se zpátky jednoduše nelze vrátit - prostě by to potřebovalo plus a mínus - plus točí do plusu, mínus do mínusu, vždy ale o tu přesnou 251 ninu z 360°.
milan584
Příspěvky: 2127
Registrován: 12. 5. 2009, 2:17
Bydliště: na jihu

19. 4. 2017, 10:35

Thomeeque píše:Snaha byla vystačit s co nejmenším počtem ovládacích i jiných prvků (podle hesla čim víc toho je, tim víc se toho může rozbít a s ohledem na mechanickou a finanční náročnost výroby) a taky zadavatelé jsou spíše sváteční uživatelé konvečních děliček, kde jim vždy, když to po nějaké době vytáhnou ze skříně, jde ze všech těch cedníků hlava kolem a tak je napadl krokový motorek. Nicméně to zase není důvod, proč to neudělat lepší, tak to nemyslím, za nápady pokročilých uživatelů jsem opravdu vděčný.
-----------
Pokud to má být k něčemu, tak prioritou musí být uživatelská přívětivost, absolutní eliminace spletení (zmáčknutí něčeho, co nechci) a možnost práce v typických dělících režimech.
1.) krokuji po počtu poloh z 360°
2.) krokuji po úhlu
v obou variantách je přejezd buď rychloposuvem (dělící režim - stojí, jedu maximem, stojí ) nebo nastavitelným posuvem (ideálně vyhrazené točítko "skoro 0" - 100% - stojí, jedu podle točítka, stojí) - "úhlové obrábění"
to, kam to pojede musí být plus a mínus (opět dvě tlačítka) - abych pokud náhodou potřebuji se vrátit "někam" tak nebyl problém a to musí jít bez toho abych lezl do nějakého menu - jakmile se spletu je KONEC.
------------
Nula musí být svázatelná s mechanickou polohou stolu (ten baluff), pak musí jít vynulovat kdekoli ručně (natočím, vynuluju) a nulovací tlačítko musí být opět vyhrazené (jakmile se spletu, omylem zmáčknu, opět můžu začít znova).
-----------
Výstup z toho mega 256 - pulsy a směr - pro použití vhodného externího driveru (podle mě je jediný vhodný M542 nebo nějaký ještě lepší)
V softu musí jít nastavit počet kroků motoru pro 360° - a je třeba počítat s tím, že to může být fakt velké číslo - protože jsou případy, kdy se bude točit velkým převodem a s mikrokrokováním.
doncarlos
Příspěvky: 755
Registrován: 9. 1. 2008, 9:49

20. 4. 2017, 5:45

Thomeeque píše
Osobně váhám nad tím, jestli je setina u úhlu dost
Tak jestli i další části děličky budou schopny tuto přesnost udržet, tak by to asi na opravdu přesné dělení nestačilo,
ale pokud to celé má pohánět krokový motor, který má přesnost polohy asi 5%, tak to stačí bohatě.
milan584
Příspěvky: 2127
Registrován: 12. 5. 2009, 2:17
Bydliště: na jihu

20. 4. 2017, 9:10

doncarlos píše:Thomeeque píše
Osobně váhám nad tím, jestli je setina u úhlu dost
Tak jestli i další části děličky budou schopny tuto přesnost udržet, tak by to asi na opravdu přesné dělení nestačilo,
ale pokud to celé má pohánět krokový motor, který má přesnost polohy asi 5%, tak to stačí bohatě.
Já bych to třeba použil v kombinaci s malým otočným stolem od SIPu.
Aby to mělo vůbec nějakou logiku, tak by to mělo být schopné fungovat minimálně stejně , jako doposud ten stůl funguje čistě mechanicky, rukou.
No a jak ten stůl funguje? - kolečko má 100 dílků a navíc pomocný nonius na desetiny - takže bezproblémové dělení na otáčku kliky je 1000 dílů, jedna otáčka je 2° (!) stolu.
Takže 180 000 :mrgreen: kroků je 360°, ale aby to nekmitalo při malých pohybech tak bude muset být mikrokrokování, nejspíš 8 kroků, takže to mi vychází (pokud se nepletu) na nějakých 1440000 :D kroků na 360°.
A aby to mělo smysl, tak povolená ztráta kroku by neměla být větší než...... (akumulační chyba) - NULA :mrgreen:
A počítej s tím, že se tu a tam s tím točí i několikrát dokola - to jenom pro představu, jak velký čísla by to mělo umět zpracovávat, aby to nebyl prakticky nepoužitelný bastl :roll: , jako jsou všechny ostatní elektronické děličky co jsem zatím na netu našel.
Uživatelský avatar
Thomeeque
Příspěvky: 9481
Registrován: 30. 1. 2012, 10:20
Bydliště: Mimo ČR

20. 4. 2017, 9:25

doncarlos píše:Thomeeque píše
Osobně váhám nad tím, jestli je setina u úhlu dost
Tak jestli i další části děličky budou schopny tuto přesnost udržet, tak by to asi na opravdu přesné dělení nestačilo,
ale pokud to celé má pohánět krokový motor, který má přesnost polohy asi 5%, tak to stačí bohatě.
Převod děličky (DU 250) je 1:40 a v plánu je použití motoru s převodovkou 1:3. Celkový převod osa motoru - osa děličky je tedy 1:120 a 5% celého kroku odpovídá 0.00075° na děličce.

@milan584: díky moc, momentálně nestíhám, odpovím později (příp. zkusim těch 10 x 251, co mi to ukáže, každopádně snaha je být tam vždy s přesností na krok).

EDIT: Momentálně je tam použitý 1/8 mikrokrok a je to 192000 kroků (pulzů na STEP výstupu) na otáčku děličky a teoretický posuv na pulz je 0.001875°.
mimooborová naplavenina • kolowratský zázrak™ • NPS • GCU • HirthCalc • ncDP.ino
doncarlos
Příspěvky: 755
Registrován: 9. 1. 2008, 9:49

20. 4. 2017, 10:07

Jenže těch 5% je pro celý krok, a asi ještě pro půlkrok, u menších mikrokroků je polohování na nějaký přesný úhel jen iluze, u opravdu malých
mikrokroků pak je otázka, zda při určitém odporu se při jednom mikrokroku motor vůbec pohne, a nedožene to až při příštím stepu,
trochu jsem se tím zabýval, a za použitelný považuji pro děličku pouze půlkrok. Zlepšit to lze trochu třífázem - 300 kroků/ot
nebo dvoufázem 400 kroků/ot ( ale ty jsem neviděl silnější než asi 1.2Nm). Pak se nabízí hybridní, které mají enkodér třeba 1000 pozic,
ale nepochopil jsem jejich polohování, když jejich enkodér není dělitelný počtem kroků
Uživatelský avatar
Thomeeque
Příspěvky: 9481
Registrován: 30. 1. 2012, 10:20
Bydliště: Mimo ČR

20. 4. 2017, 10:26

Jak píšu, 0.00075° na děličce = 5% celého kroku. Ten EDIT s mikrokroky byla reakce na poslední milanův post (který se tu objevil až potom, co jsem dopsal svůj).
doncarlos píše:Pak se nabízí hybridní, které mají enkodér třeba 1000 pozic, ale nepochopil jsem jejich polohování, když jejich enkodér není dělitelný počtem kroků
Uznávám, že je to zajímavý námět k zamyšlení, ale jestli můžu poprosit, založte na to separátní vlákno, pokud to chcete dále rozvíjet.
mimooborová naplavenina • kolowratský zázrak™ • NPS • GCU • HirthCalc • ncDP.ino
lubbez
Příspěvky: 3433
Registrován: 21. 6. 2012, 9:26
Bydliště: Praha

20. 4. 2017, 11:01

Prosím o radu. Nějak jsem se to těch čísel zamotal. Píše se: kolečko má 100 dílků na otáčku plus pomocný nonius ještě 10 pozic. A když pootočím tou kličkou o tu jednu tisícinu otáčky tak se pohne i stůl?. Sorry, ale to mi přijde jako velká pohádka. Když jsem se koukal na fakt drahý převodovky 100 litrů a víc, tak stále měly vůle. Když vezmu čitě teoreticky ten SIP stůl a místo kličky mu dám natvrdo 2F krokáč, tak aniž bych měl sebemenší problém, dostanu se na přesnost 0,01 ST/krok. A protože je to celokrok, tak určitě nic neztratím. Když použiju hybrida, tak tam má encodér 1000 kroků. Ale o to nejde, mě spíš zajímá, kolikrát jste při normální práci použili úhel 0,01 stupně, jak jste ho nastavovali a jak jste ho měřili a hlavně, na čem jste to obráběli?
Ptám se jako trochu poučenej hobík, (18 let jsem dělal ve fabrice elektromechanika), ale takovouhle přesnost si neumím představit.
Odpovědět

Zpět na „MCU“