Stránka 1 z 2
Měkký start třífázového motoru - elektrikáři poraďte
Napsal: 5. 8. 2017, 4:42
od doncarlos
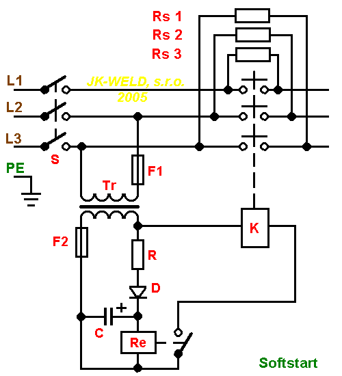
Zdravím, potřebuji vyrobit něco jako je toto zařízení, startovací odpory Rs1-3 chci navinout z odporového drátu na keramické trubky,
pro motor 5kw vychází dost velká délka drátu, otázka pro znalce - nejsem elektrikář - pomohlo by k omezení proudu těmito odpory
vložit dovnitř železné jádro a využít tak i střídavý odpor - byly by to současně jakési tlumivky ?

- softstart.gif (8.26 KiB) Zobrazeno 8338 x
Re: Měkký start třífázového motoru - elektrikáři poraďte
Napsal: 5. 8. 2017, 4:50
od Jimmy
Není jednodušší v dnešní době koupit hotový bezpečný softstart?
Re: Měkký start třífázového motoru - elektrikáři poraďte
Napsal: 5. 8. 2017, 5:02
od fmodel
Re: Měkký start třífázového motoru - elektrikáři poraďte
Napsal: 5. 8. 2017, 5:09
od robokop
Kdyz to budes chtit mermo moci stavet tak odpory kup
Stojej sranda penize
A spozdeni se da udelat treba zarivkovym starterem
Delal jsem takhle softstart na svarecku z toho co dum dal
Re: Měkký start třífázového motoru - elektrikáři poraďte
Napsal: 5. 8. 2017, 5:12
od Mex
Moc nepomohlo, ta indukčnost by byla dost malá. Těch závitů asi moc nebude.
Psal jsi, že pro 5 kW motor bude dost velká délka drátu. No ale počet závitů a tedy délka drátu bude pro silnější motor spíš menší, potřebuješ nižší hodnotu odporu.
Kdybych to dělal, tak si koupím náhradní topné spirály do nějaké remosky a podobně, a ty namotám na tu keramickou trubku.
Asi bych si to ještě nějak posichroval, že to relé to skutečně přemostí, ať to neshoří. Když jsem kdysi něco podobného dělal, tak jsem paralelně k tomu odporu připojil pískle. Takže po zapnutí to krátce písklo. Pokud by to pískat nepřestalo, tak by si toho obsluha okamžitě všimla.
Nevím, do čeho to máš. Ale já bych tam dneska vrazil frekvenční měnič. Dají se sehnat použité za rozumné peníze, a regulace otáček je prostě fajn věc. A plynulý start k tomu jako bonus.
Re: Měkký start třífázového motoru - elektrikáři poraďte
Napsal: 5. 8. 2017, 5:23
od doncarlos
To schéma je pro uvedení principu měkkého startu, místo té elektroniky mám velmi solidní mechanické relé nastavitelné do 1.5 sec,
takže mi stačí vyřešit pouze odpory, nechci, aby se z nich při startu kouřilo, a takové nestojí pár korun, mám skříňku, drát i keramické trubky,
takže bych jen potřeboval názor elektrotechnika, zda úbytek proudu způsobený reaktancí při železném jádru bude alespoň srovnatelný
s úbytkem ohmickým, nechci, aby někdo něco počítal, jen praktickou zkušenost zkušeného elektrikáře.
Je to do cirkulárky, kterou pouštím 1 - 2 x za rok tak na hodinku
Re: Měkký start třífázového motoru - elektrikáři poraďte
Napsal: 5. 8. 2017, 5:28
od Mex
No však jsem ti to psal hned v první větě. Pravděpodobně nebude, takže to zato nestojí.
Píšu "pravděpodobně", protože jsi nenapsal, kolik závitů jsi spočítal.
Re: Měkký start třífázového motoru - elektrikáři poraďte
Napsal: 5. 8. 2017, 5:36
od robokop
Staci ti 0.1 sec to nepotrebujes kilowatove odpory aby to teplo pojali
Me stacili asi 10W
Re: Měkký start třífázového motoru - elektrikáři poraďte
Napsal: 6. 8. 2017, 10:53
od milan584
robokop píše:Staci ti 0.1 sec to nepotrebujes kilowatove odpory aby to teplo pojali
Me stacili asi 10W
Na těch 0.1

sec času bych si zkusil spočítat, jaký

to bude mít efekt. Pokud se někomu to nechce počítat, tak si to změřit nebo odečíst z grafu.
Jinak výsledek u jakéhokoli statorového odporového spouštěče u asynchronního motoru je vždy (viz charakteristika asynchronního motoru) celkem tragický - obvykle se ty odpory dělaly tak, aby proud slezl na 0.6 běžného rozběhového proudu (tj. cca 3 - 4 násobek jmenovitého proudu), pak je ovšem moment celých

0.39%

původního, už tak mizerného momentu.
Je to totiž napěťový dělič, takže se to chová jako když se motor připojí na nižší napětí (tzn. z motoru se stanou kamna

, co se nevytopí na motoru, se vytopí na odporech).
http://archiv.eatonelektrotechnika.cz/p ... or067.html" onclick="window.open(this.href);return false;
Pokud tam někdo místo odporů dá tlumivky, ještě navíc totálně doxxxxí

účiník.
A to se fakt vyplatí
Ještě pro ty co netuší, co se v motoru při takovém "nápadu"

děje - je to ten první graf nahoře.
http://archiv.eatonelektrotechnika.cz/p ... tml#999509" onclick="window.open(this.href);return false;
Re: Měkký start třífázového motoru - elektrikáři poraďte
Napsal: 6. 8. 2017, 10:59
od milan584
robokop píše:Staci ti 0.1 sec to nepotrebujes kilowatove odpory aby to teplo pojali
Me stacili asi 10W
Zajímalo by mě kolik měly ty odpory hodnotu (číslo v ohmech), kolik měl ten motor štítkový výkon a otáčky (počet pólů).
Re: Měkký start třífázového motoru - elektrikáři poraďte
Napsal: 6. 8. 2017, 1:04
od robokop
ja mluvil o svarecce (myslim ze 10 ohm ale fakt uz nevim)
tam slo o to prekonat remanentni magnetizmus toho trafa
u toho motoru bude ta prvotni prda taky z remanence
myslim ze rozebeh samotny nebude hrat roli
a i kdyby staci par vzorecku ktery se tu nekde valej a snadno spocitas energii na to roztoceni dejmetomu na 1/3 nominalnich otacek
kde uz to muzes pohodove dat natvrdo
neco podobneho tomuto
http://www.jk-weld.cz/pages/softstart2.html" onclick="window.open(this.href);return false;
Re: Měkký start třífázového motoru - elektrikáři poraďte
Napsal: 6. 8. 2017, 1:38
od milan584
robokop píše:ja mluvil o svarecce (myslim ze 10 ohm ale fakt uz nevim)
tam slo o to prekonat remanentni magnetizmus toho trafa
u toho motoru bude ta prvotni prda taky z remanence
myslim ze rozebeh samotny nebude hrat roli
a i kdyby staci par vzorecku ktery se tu nekde valej a snadno spocitas energii na to roztoceni dejmetomu na 1/3 nominalnich otacek
kde uz to muzes pohodove dat natvrdo
neco podobneho tomuto
http://www.jk-weld.cz/pages/softstart2.html" onclick="window.open(this.href);return false;
Hm, a co to má (ten softstart nazatíženého trafa) společného s tím, co se děje při rozběhu asynchronního motoru přes statorový odpory?

Re: Měkký start třífázového motoru - elektrikáři poraďte
Napsal: 6. 8. 2017, 1:46
od milan584
robokop píše:
u toho motoru bude ta prvotni prda taky z remanence
Chceš jako říci, že remanentní magnetismus toho obvodu motoru trvá vteřinu

?
http://www.mivalt.cz/images/produkty/el ... -_graf.png" onclick="window.open(this.href);return false;
Mj. si na tom grafu můžeš odečíst o kolik ten rozběhový proud spadne za těch 0.1 sec (co to je za nesmysl, aby se ty statorový odpory se zkratovávaly za 0.1

sec).
Re: Měkký start třífázového motoru - elektrikáři poraďte
Napsal: 6. 8. 2017, 1:46
od robokop
Tu remanenci
Paklize tim chces resit i ten rozebeh tak tu pulvterinu tyhle odpurky daj hrave taky pac jsem to zkousel co to udela na plnou zatez a fakt se to nerozsviti jak se patrne domnivas
Re: Měkký start třífázového motoru - elektrikáři poraďte
Napsal: 6. 8. 2017, 1:47
od robokop
Nechytej me za kazde slovo jak nejaky blbecek patnactiletej
Moc dobre vis co tim rikam a jak to myslim