4 osa pro frézku - aneb soustruh ala Mrosconi:)

Prestavba na cnc, provoz údržba opravy
Uživatelský avatar
Mrosconi
Příspěvky: 2099
Registrován: 22. 2. 2015, 6:30
Bydliště: Netřebská 47, Praha 6 Ruzyně
Kontaktovat uživatele:

25. 12. 2017, 2:48

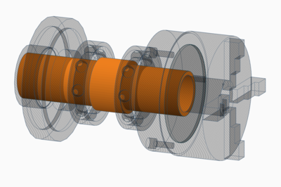
soustruh.jpg
Veselé vánoce všem:)

Pánové mám opět super nápad. Je to moje účelovka, takže je mi jasné, že to tak nemá být, ale já to tak potřebuji. Už jsem to tak měl a vlastně mám, ale na jiném principu. Prostě mám 14ot/min. a frézuji. Nesoustružím. Teď ale chci, protože se to mé výtvory více hodí.

Mám původní motor 1,1kW ke kterému přepojím měnič od frézky. Ověřeno, funguje. Druhá metoda je, že můžu přehazovat i celý motor, ale to teď nehraje roli. Sklíčidlo mám od TOS IUS160/3 2M2. Nenašel jsem ani na bazarech ani na Aliexpress žádné vhodné vřeteno, tak se chci pustit do vlastního.
Koník (https://www.aliexpress.com/item/4th-A-A ... a386&tpp=1" onclick="window.open(this.href);return false;) koupím kompletní na Aliexpressu. Bude na desce a ta na jednom větším nebo dvou menších vozících HGR. Nemusí to být zrovna Hiwin z Brna, ale stačí mi ten z Polska:). Takže základna bude deska s jednou kolejnicí, po které bude jezdit koník. Z druhé strany se bude přitahovat k té základové desce a tím pádem aretovat. Polohu. Dělají to tak celkem běžně, tak snad to nebude problém.
Soustružnické vřeteník bude z jednoho kusu hliníkového bloku (mám od minula) a do něj vložím hřídel pr. 60 (vrtání 45-50mm) a uložím ve dvou nebo třech ložiscích 7202 s kosoúhlým stykem. Pohon bude řemenová HDT 8M s poměrem 1:2 a naopak, takže i rozsah otáček bude dostačující.
Vše kromě osy si umím vyrobit sám. Hřídel nemám na čem udělat. Potřeboval bych "helfnout"

Uměl by mi někdo utočit z ocelové bezešvé trubky trošku lepší kvality hřídel v přesností dejme tomu H7, aby mi do toho seděly ty ložiska? A druhá, podstatnější věc, jak připojit unášeč vřetena? Původně jsem myslel, že utočím hřídel z trubky 60,3 tl. 4mm a k tomu navařím kotouč a ten pak až bude finálně osazený, tak přímo na fréze ofrézuji na rozměr 130mm (osazení sklíčidla). Nevím ale, zda se mi podař. Jak by jste to udělali Vy?

Díky
RaS
Příspěvky: 8746
Registrován: 26. 3. 2009, 9:12
Bydliště: Úvaly

25. 12. 2017, 2:54

já bych koupil hotovou hřídel z nějakého čínského soustruhu, nebo něčeho takového... za ty prachy ti to nikdo neudělá a bude to mnohem kvalitnější než to jak plánuješ.. mimochodem nejdřív si nastuduj jak tam ty ložiska mají být..
věčný rýpal,který musí mít poslední slovo, odpůrce low-cost zařízení končících v naprosté většině případů v hromadě šrotu
uživatelé hýbátek, kteří mají z mých příspěvků celoživotní trauma nechť si mé příspěvky VYPNOU
Uživatelský avatar
Mrosconi
Příspěvky: 2099
Registrován: 22. 2. 2015, 6:30
Bydliště: Netřebská 47, Praha 6 Ruzyně
Kontaktovat uživatele:

25. 12. 2017, 4:11

Právě nemůžu takovou nikde najít. A když jsem už našel, tak zase nevím jak tam dát příruvu na sklíčidlo. Myslel jsem, že koupím celé vřeteno, jenže asi to nebude takové jednoduché.
Na ložiska jsem se koukal a dle SFK to tak může být. Jsou dva způsoby, ale nevím, který je lepší.
To byl jen náčrtek, ale nějak v podobném duchu by se to dělalo.

Veselé vánoce:)
testone
Sponzor fora
Příspěvky: 7481
Registrován: 3. 12. 2010, 5:56
Bydliště: Slaný

25. 12. 2017, 4:19

takhle tam ty ložiska být nemůžou
Obvykle se dějí věci obvyklé. Méně často se dějí věci neobvyklé a zcela vyjímečně se dějí věci vyjímečné...
Masturn 40 CNC, Hermle UWF1200H CNC a pár klasik
http://www.radialengine.cz" onclick="window.open(this.href);return false;
http://www.autopejsek.cz" onclick="window.open(this.href);return false;
Uživatelský avatar
fmodel
Příspěvky: 10252
Registrován: 26. 10. 2011, 10:37
Kontaktovat uživatele:

25. 12. 2017, 4:41

testone píše:takhle tam ty ložiska být nemůžou
myslím že mužou ,řezné síly tam boudou skoro 0 (díky gumovému převodu stejně nemůže zabrat jak na opravdový mašině)pokud to vůbec vznikne.
http://www.rm-reznicek.cz" onclick="window.open(this.href);return false;
RaS
Příspěvky: 8746
Registrován: 26. 3. 2009, 9:12
Bydliště: Úvaly

25. 12. 2017, 4:53

mrkni na ND k těm malejm soustruhům, kdysi to tady někdo snad prodával.. je to kolem 1000ky komplet.. zušlechtěné (možná), broušené..
věčný rýpal,který musí mít poslední slovo, odpůrce low-cost zařízení končících v naprosté většině případů v hromadě šrotu
uživatelé hýbátek, kteří mají z mých příspěvků celoživotní trauma nechť si mé příspěvky VYPNOU
oscar
Příspěvky: 1249
Registrován: 2. 5. 2010, 8:50
Bydliště: Perníkovice

25. 12. 2017, 5:23

Je jenom na stovku. Čínskou.
https://m.ebay.com/itm/4-Spindle-Upgrad ... 1743170244" onclick="window.open(this.href);return false;
kovoel
Příspěvky: 504
Registrován: 12. 2. 2014, 9:04
Bydliště: Kousek od Prahy

25. 12. 2017, 6:37

Ahoj
Naposledy upravil(a) kovoel dne 22. 7. 2018, 3:48, celkem upraveno 1 x.
V20
Uživatelský avatar
Mrosconi
Příspěvky: 2099
Registrován: 22. 2. 2015, 6:30
Bydliště: Netřebská 47, Praha 6 Ruzyně
Kontaktovat uživatele:

26. 12. 2017, 1:19

kovoel píše:Kdyby jsi chtěl,tak mám v šuplíku z takového většího doma kdysi dělaného soustruhu věci. Je to pěkně udělané.Čtyřhranná kostka asi 200×200 s uloženým atypicky zkráceným origo vřetenem z sv18 a taky atypické suporty
Díky za nabídku, ale to asi bude na mně velké a těžké. Mám to na stůl frézky, která nemá zrovna velkou nosnost, takže se musím vejít tak do 40kg včetně motoru.
Uživatelský avatar
Mrosconi
Příspěvky: 2099
Registrován: 22. 2. 2015, 6:30
Bydliště: Netřebská 47, Praha 6 Ruzyně
Kontaktovat uživatele:

27. 12. 2017, 11:27

4.png
2.png
1.png
Stále hledám, ale nikde jsem nenašel nic co by mi vyhovovalo. Hřídele vřeten jsou většinou s malým vrtáním a já potřebuji maximum možný. Moje hřídel je navržená z 70mm silnostěnné trubky (10mm), takže vrtání bude 50mm. Vřeteno mám průchod 48mm.
Ještě nemám zdání kam dát motor, aby nezavázel. Každopádně musí být nějak tak podobně jak je na obrázku. Jen ho budu muset zakryptovat.

Chlapi, našel by se někdo, kdo mi v Praze (ideálně šestka) utočí na větším soustruhu 230mm osu (zmenšit z obou stran tak, aby vešlo ložisko, které má 60H7). Nemám to "prozatím" na čem udělat.
Uživatelský avatar
Mrosconi
Příspěvky: 2099
Registrován: 22. 2. 2015, 6:30
Bydliště: Netřebská 47, Praha 6 Ruzyně
Kontaktovat uživatele:

27. 12. 2017, 2:11

Pánove soustružníci prosím o pomoc.

Počítám si jaké asi jsou řezné síly a s tím související ložiska a pod. a narazil jsem na problém. Chápu to dobře?

Stanovím si teoretický úběr tedy výšku třísky Ap (h) na 1mm. Pak posuv na otáčku s (f) na 0,3 mm/ot. pro hrubování a 0,1mm pro finišování a dosadím do vzorce a výjde mi, že pro maximální průměr obrobků (250mm) je řezný odpor 1240MPa. Z toho mám řeznou sílu 372N a z toho potřebný krouťák 46,5N.m.

Kdybych uvažoval že obrábím ocel třídy 11700, tak doporučená Vc je pro hrubování v rozmezí 15-40. Na čisto pak 20-60m/min. Z toho tedy vypočítám otáčky a eventuálně krouťák.

Nejčastěji budu dělat z ocelové kulatiny 50mm takový čep. Pro něj tedy mi vyjdou otáčky 96-255ot. pro hrubování a posuvy 29-76mm/min. Na čisto pak otáčky 127-510ot. a posuvy 13-51mm/min.

Nemusíte to počítat, jen když stím děláte dennodenně, víte to z hlavy. Je to tak nějak reálné? Bavíme se o malém soustruhu s vřetenem 160mm a váhou dejme tomu 200kg:)

Řeším to kvůli zpřevodování. Nevím, zda budu potřebovat vyšší otáčky než co mi vyšly. Nejmenší obrobek by byl kolem 20mm a tam mám při stejných podmínkách max 1592ot. Naopak pokud bych zvolil něco velkého, třeba 160mm průměr, tak minimum mi vychází 30ot.
Motor mám 4pól z původní frézky, tedy 1,1kW (s měničem) nebo menší 0,8kW ze staré vrtačky. Když to hodím do pomala 3:1, dostanu 480ot a 21Nm.. Dejme tomu, že s měničem budu mít 25-100Hz, takže bych měl 240-960ot. bez změny převodu.

Chápu do správně, nebo je to všechno jinak?

Díky
Uživatelský avatar
fmodel
Příspěvky: 10252
Registrován: 26. 10. 2011, 10:37
Kontaktovat uživatele:

27. 12. 2017, 2:55

Píšeš dlouhé romány a nebaví to číst :wink:
Tak že stahni si kalkulačku s řeznými silami a výpočtem potřebného výkonu ,a pak lehce zjistíš jaké jsou podmínky dle průměru nástroje ,Ap ,špony na břit a materiálu .Udělej si z toho nějakou tabulku a zjistíš jak to je .
http://www.rm-reznicek.cz" onclick="window.open(this.href);return false;
Uživatelský avatar
Mrosconi
Příspěvky: 2099
Registrován: 22. 2. 2015, 6:30
Bydliště: Netřebská 47, Praha 6 Ruzyně
Kontaktovat uživatele:

27. 12. 2017, 5:14

To jsem si udělal jako první věc. Spíše jsem to chtěl porovnat se zkušenostmi. Díky
RaS
Příspěvky: 8746
Registrován: 26. 3. 2009, 9:12
Bydliště: Úvaly

27. 12. 2017, 5:29

myslím si, že nikdo nemá zkušenosti s tím provozovat 1kW motor na 40kg konstrukci a chtít po něm odebírat 1mm šponu na průměru 250mm..

být tebou tak začnu tak aby to mělo konstruktérsky hlavu a patu a ne takovej paskvil.. až to bude mít hlavu a patu tak to postav a pak můžeš řešit co to snese.. obávám se, že se nedostaneš ani za bod 1 a celá tahle diskuze je stejně jako ty předchozí úplně k ničemu.. taky si všimni, že už lidi rezignovali a ani nereagujou.. jseš prostě další Lify, kterej vymejšlí kraviny bez základních teoretickejch znalostí :D
věčný rýpal,který musí mít poslední slovo, odpůrce low-cost zařízení končících v naprosté většině případů v hromadě šrotu
uživatelé hýbátek, kteří mají z mých příspěvků celoživotní trauma nechť si mé příspěvky VYPNOU
Uživatelský avatar
Mrosconi
Příspěvky: 2099
Registrován: 22. 2. 2015, 6:30
Bydliště: Netřebská 47, Praha 6 Ruzyně
Kontaktovat uživatele:

27. 12. 2017, 6:19

Já se ptal na něco jiného, ale to je už teď jedno. Přeji Vám hooodne štěstí v novém roce a méně takových debilů jako jsem já.
Odpovědět

Zpět na „Frézky asijské produkce - Optimum, Bernado, Warco, Sieg, Proma, Optimum, a tak dále a tak dále“