Sháním brigádu ve tvorbe výkresů

sledujte nabídky práce na https://www.strojirenstvi.cz/nabidky-prace
Pravidla fóra
Toto forum vyzaduje schvaleni prispevku moderatorem.
mira109
Příspěvky: 37
Registrován: 28. 10. 2014, 7:15
Bydliště: Praha

28. 12. 2017, 9:03

Zdravím sháním brigádu na doma tykající se tvorby výkresů či jejich překreslování..používám program bricscad.
Dále návrh DPS (PCB) v EAGLE

pište na email: mira.budsky@seznam.cz
Naposledy upravil(a) mira109 dne 28. 12. 2017, 2:21, celkem upraveno 1 x.
Uživatelský avatar
robokop
Site Admin
Příspěvky: 23275
Registrován: 10. 7. 2006, 12:12
Bydliště: Praha
Kontaktovat uživatele:

28. 12. 2017, 9:04

nejak ti nevim ale mozna jsi se nestrefil do oboru
Vsechna prava na chyby vyhrazena (E)
testone
Sponzor fora
Příspěvky: 7534
Registrován: 3. 12. 2010, 5:56
Bydliště: Slaný

28. 12. 2017, 9:08

první dojem
v jedné větě kterou nabízíš svou práci máš asi 10 chyb
Jak asi budou vypadat ty výkresy?
Obvykle se dějí věci obvyklé. Méně často se dějí věci neobvyklé a zcela vyjímečně se dějí věci vyjímečné...
Masturn 40 CNC, Hermle UWF1200H CNC a pár klasik
http://www.radialengine.cz" onclick="window.open(this.href);return false;
http://www.autopejsek.cz" onclick="window.open(this.href);return false;
Uživatelský avatar
filla
Příspěvky: 3523
Registrován: 1. 12. 2013, 12:55
Bydliště: Brno
Kontaktovat uživatele:

28. 12. 2017, 11:16

testone píše:první dojem
v jedné větě kterou nabízíš svou práci máš asi 10 chyb
Jak asi budou vypadat ty výkresy?
mozna by ses i divil, dyslexie je previt, takovy einstein, da vinci, edison, newton a dalsi by ti mohl vypravet
"do řiti se řítíme, ani o tom nevíme.."
Uživatelský avatar
fmodel
Příspěvky: 10253
Registrován: 26. 10. 2011, 10:37
Kontaktovat uživatele:

28. 12. 2017, 11:20

Já taky ,má to ale výhodu že se to s věkem zlepšuje ,na rozdíl od jiných nemocí.
http://www.rm-reznicek.cz" onclick="window.open(this.href);return false;
t256
Příspěvky: 3004
Registrován: 19. 1. 2012, 4:49

28. 12. 2017, 12:20

filla píše: mozna by ses i divil, dyslexie je previt...
Jo, to je. Napriklad pri procitani komentaru na novinkach lze lehce nabyt dojmu, ze dyslexie je nemoc prenosna vzduchem a prudce nakazliva...
testone
Sponzor fora
Příspěvky: 7534
Registrován: 3. 12. 2010, 5:56
Bydliště: Slaný

28. 12. 2017, 12:39

filla píše:
testone píše:první dojem
v jedné větě kterou nabízíš svou práci máš asi 10 chyb
Jak asi budou vypadat ty výkresy?
mozna by ses i divil, dyslexie je previt, takovy einstein, da vinci, edison, newton a dalsi by ti mohl vypravet
o tom nepochybuju
ani se tomu nevysmívám atd
jsem ale přesvědčen o tom, že pokud má být výsledkem práce kterou nabízím písemný + grafický výstup, musí to mít nějakou úroveň vč. pravopisu atd
pokud se chci živit jako fotbalista nebo hudební skladatel, musím mít šikovné nohy nebo hudební sluch a vlohy a o žádné dis...něco se mnou nikdo diskutovat nebude
pokud mám nějaký handicap, buď musím dělat něco, kde mne nebude omezovat anebo ho musím nějak kompenzovat
Obvykle se dějí věci obvyklé. Méně často se dějí věci neobvyklé a zcela vyjímečně se dějí věci vyjímečné...
Masturn 40 CNC, Hermle UWF1200H CNC a pár klasik
http://www.radialengine.cz" onclick="window.open(this.href);return false;
http://www.autopejsek.cz" onclick="window.open(this.href);return false;
gnat
Příspěvky: 985
Registrován: 24. 2. 2009, 9:14
Bydliště: doma
Kontaktovat uživatele:

28. 12. 2017, 12:55

testone píše:... hudební skladatel, musím mít ... hudební sluch
Já bych to tak nehrotil. Smetana skládal i když byl hluchej jak pařez.
SABLE-2015
Uživatelský avatar
fmodel
Příspěvky: 10253
Registrován: 26. 10. 2011, 10:37
Kontaktovat uživatele:

28. 12. 2017, 1:09

To sice jo ,ale až na stáří ,a taky uměl :wink: :D
http://www.rm-reznicek.cz" onclick="window.open(this.href);return false;
mira109
Příspěvky: 37
Registrován: 28. 10. 2014, 7:15
Bydliště: Praha

28. 12. 2017, 2:22

človek tu něco napíše a hned se musí řešit pravopis,stačí pár překlepů na foru a hned se vlákno ubírá jiným směrem :(
atlan
Příspěvky: 3382
Registrován: 7. 2. 2011, 9:12

28. 12. 2017, 2:49

Tak ukaz nejaky navrh v eaglu. Co si stvoril...

lepsie ?
Naposledy upravil(a) atlan dne 28. 12. 2017, 3:21, celkem upraveno 1 x.
gnat
Příspěvky: 985
Registrován: 24. 2. 2009, 9:14
Bydliště: doma
Kontaktovat uživatele:

28. 12. 2017, 2:55

atlan píše:Tak uzkaz nejaky navrd s eaglu c osi stvoril
Rozjíždíme tady kryptoanalytické soutěže ?
SABLE-2015
mira109
Příspěvky: 37
Registrován: 28. 10. 2014, 7:15
Bydliště: Praha

28. 12. 2017, 3:01

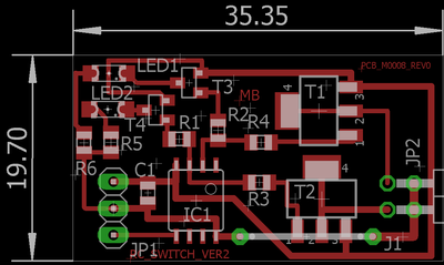
eagle a výkres
Přílohy
bb.png
predni panel.pdf
(41 KiB) Staženo 354 x
oscar
Příspěvky: 1249
Registrován: 2. 5. 2010, 8:50
Bydliště: Perníkovice

28. 12. 2017, 3:14

To je nějaká legrace? 😂
Uživatelský avatar
Jimmy
Příspěvky: 523
Registrován: 12. 12. 2014, 9:19
Bydliště: Pardubice

28. 12. 2017, 3:46

Promiň Míro, ale tímhle se chlubíš? Co nějaké zásady při kreslení? Co ty spoje v rozích se zlomem 90 stupňů?
Soustruh SN320, Obrážečka Strigon GH400, CNC router Pacer Cadet, TIG AC/DC
Odpovědět

Zpět na „Prace“