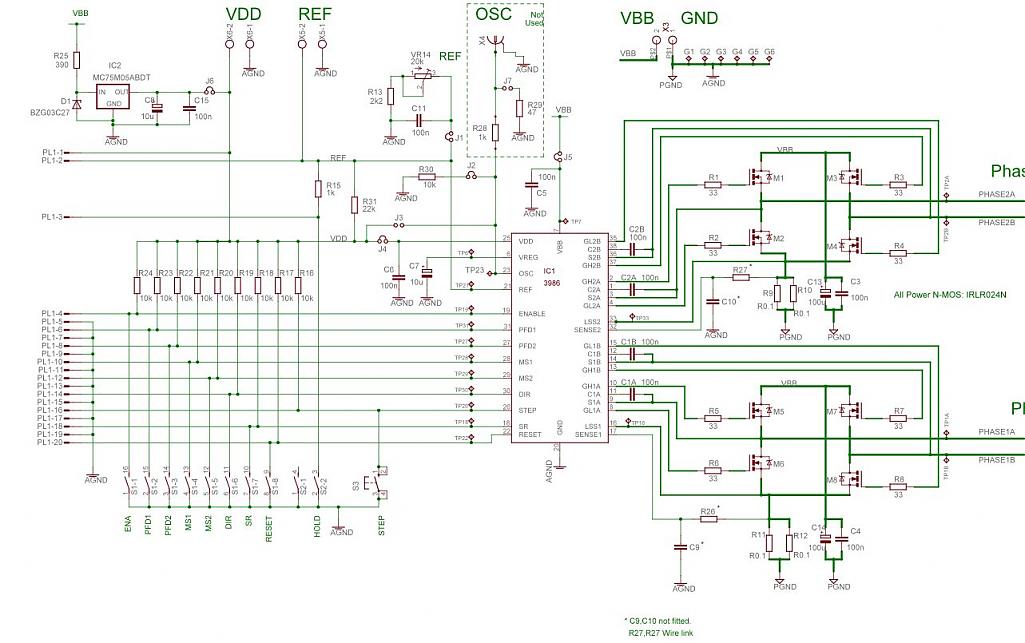
Driver s A3986
Idem stavat 1. stroj a rozhodujem sa aky driver pouzit. Nasiel som na stranke allegra zaujimavy obvod A3986 http://www.allegromicro.com/en/Products ... /index.asp
Podla toho co je v datasheete tak staci k nemu pripojit N-kanalove fety a voala mame vykonny driver do 50V a prudove zatazenie podla pouzitych tranzistorov s moznostou delenia kroku 16 (16 mikrokrokov). Ma niekto skusenosti s tymto obvodom, pripadne ma postaveny driver s tymto obvodom? Obvod na http://www.tme.eu/sk/ maju za 4,4 €, 8xIRF540 vyjde na cca 3€, takze to vyzera veeelmi zaujimavo. Lenze na http://www.cnczone.com/forums/showthread.php?t=24699 je veeeelka debata, (vlakno ma 62 stran) ze ten obvod ma nejaku chybu. Myslite ze treba do toho ist ?
Podla toho co je v datasheete tak staci k nemu pripojit N-kanalove fety a voala mame vykonny driver do 50V a prudove zatazenie podla pouzitych tranzistorov s moznostou delenia kroku 16 (16 mikrokrokov). Ma niekto skusenosti s tymto obvodom, pripadne ma postaveny driver s tymto obvodom? Obvod na http://www.tme.eu/sk/ maju za 4,4 €, 8xIRF540 vyjde na cca 3€, takze to vyzera veeelmi zaujimavo. Lenze na http://www.cnczone.com/forums/showthread.php?t=24699 je veeeelka debata, (vlakno ma 62 stran) ze ten obvod ma nejaku chybu. Myslite ze treba do toho ist ?
Kazdy raz nejako musel zacat ...
http://robotika.yweb.sk
http://ap.urpi.fei.stuba.sk/sensorwiki/index.php/Kráčajúci_mobilný_robot
http://robotika.yweb.sk
http://ap.urpi.fei.stuba.sk/sensorwiki/index.php/Kráčajúci_mobilný_robot
Tenhle driver už se tady řešil, řeší a asi ještě bude řešit, pár lidí ho postavilo a já se na to taky chystám. Zkus tlačítko hledat.
Tak popozeral som si nejake debaty, postudoval datasheet a navrhol som prvu pokusnu verziu drivera. Poprosil by som tych co maju s nim nejake skusenosti aby sa vyjadrili. Chcel by som riadit motor leadshine 57HS22. Dalej ma zaujima nejake jednoduche riesenie znizenia prudu motorom ked motor stoji. Vie mi niekto poradit nieco osvedcene?
prikladam este nejake obrazky a materialy pre dalsich zaujemcov o stavbu tohto drivera.
prikladam este nejake obrazky a materialy pre dalsich zaujemcov o stavbu tohto drivera.
- Přílohy
-
- 3986 settings IRF540 18 April 2007.xls
- Vypocet niektorych suciastok podla pouzitych tranzistorov
- (62 KiB) Staženo 1121 x
-
- A3986 riesenie polskeho konstruktera.rar
- (734.41 KiB) Staženo 1054 x
-
- A 3986 Jojje Bergan.rar
- (498.69 KiB) Staženo 949 x
-
- 3986 OE PWM study.pdf
- A3986 studia priamo od allegra zverejnena na cnczone.com
- (331.28 KiB) Staženo 1126 x
Kazdy raz nejako musel zacat ...
http://robotika.yweb.sk
http://ap.urpi.fei.stuba.sk/sensorwiki/index.php/Kráčajúci_mobilný_robot
http://robotika.yweb.sk
http://ap.urpi.fei.stuba.sk/sensorwiki/index.php/Kráčajúci_mobilný_robot
Zdar hoši,
byl jsem nějaký čas v kontaktu s aplikačním inženýrem od firmy Allegro a za kompletní řešení problému s A3986 nepovažuji pouze snižování proudu při zastavení. Jak napovídá dokument "3986 study" pro dosažení dokonalého krokování je třeba mít na vstupu ENABLE správný PWM hlavně při nízkých otáčkách, Jinak motor s malou inpedancí bude skákat tak jako to dělají ostatní drivery (dokonce i některé profi). Zatím jsem na netu nenašel schém driveru s A3986 který by to řešil takže si to všichni nechávají pro sebe jako já
. Ve chvilce kdy vytvoříte aplikaci s procesorem která toto řeší včetně snižování proudu tak už není ani problém zabudovat do ní i kompenzaci rezonančních kmitočtů pro konkrétní motor (pozor! nekompenzuje rezonance vzniklé mechanikou motoru a stroje) a je z toho nejlepší driver v dané cenové kategorii. Takže uvažujte globálně
.
byl jsem nějaký čas v kontaktu s aplikačním inženýrem od firmy Allegro a za kompletní řešení problému s A3986 nepovažuji pouze snižování proudu při zastavení. Jak napovídá dokument "3986 study" pro dosažení dokonalého krokování je třeba mít na vstupu ENABLE správný PWM hlavně při nízkých otáčkách, Jinak motor s malou inpedancí bude skákat tak jako to dělají ostatní drivery (dokonce i některé profi). Zatím jsem na netu nenašel schém driveru s A3986 který by to řešil takže si to všichni nechávají pro sebe jako já
Ja som si myslel ze potlacenie rezonancnych zon pri krokovych motoroch sa robi prave delenim kroku. Mohli by ste ma prosim nasmerovat ?
S procesormi AVR som relativne zaciatocnik. Viem ako generovat PWM v roznych rezimoch ale v zavislosti od coho treba to PWM generovat ?
S procesormi AVR som relativne zaciatocnik. Viem ako generovat PWM v roznych rezimoch ale v zavislosti od coho treba to PWM generovat ?
Kazdy raz nejako musel zacat ...
http://robotika.yweb.sk
http://ap.urpi.fei.stuba.sk/sensorwiki/index.php/Kráčajúci_mobilný_robot
http://robotika.yweb.sk
http://ap.urpi.fei.stuba.sk/sensorwiki/index.php/Kráčajúci_mobilný_robot
Stačí si dobře přečíst datasheet a vše se dá celkem dobře pochopit. Nejde ani tak o to jak dlouhý je pulz v PWM, ale o to jakou má PWM signál pro ENABLE pin frekvenci protože tím se zasynchronizuje vnitřní PWM cyklus obvodu A3986. Nastavení dělám tak že si vezmu motor který budu na driveru provozovat a do jakési virtuální tabulky nastavím v jaké frekvenci se má přepínat decay mod a kde už je třeba vypnout PWM na ENABLE pin a nebo dokonce kde je rezonance špatně redukovatelná tak je třeba snížit proud do vinutí motoru. K tomu to nastavování jsem si vytvořil prográmek který umí po sériové lince nejen poslat tuto tabulku do driveru ale můžu zároveň nahrát nový FW pokud mám další nápad. Bohužel každý motor se chová trochu odlišně, takže je třeba jej nastavit zvlášť, (nejlépe napoví proudový průběh na osciloskopu), ale odměnou je klidný chod motoru. FW je trochu složitější, umožňuje například aby si sám generoval kroky (včetně rozběhu do 31kHz) a v tomto režimu je motor ovládán pomocí sériové komunikace (pozůstatek původního projektu pro jednoho hvězdáře). Takže nemůžu říct že používám jen jednu PWM procesoru a v jednom módu.
Prosim moze sa niekto vyjadrit ci nahodou v zapojeni nie je chyba? Chcem postavit pokusnu dosku a mrzelo by ma keby mi chip alebo tranzistory zacali posielat dymove signaly, namiesto riadenia motora
Dalej mam dotaz ako vypocitam hodnoty R a C clena ktory by trebalo dat paralelne s cievkou motora? Moj sedliacky rozum vravi ze RC clen musi mat casovu konstantu aspon 200ns lebo diody v IRF540 maju cca 160 - 300ns. cize C=20nF a R=10Ohm.
vopred dakujem za odpoved
vopred dakujem za odpoved
Kazdy raz nejako musel zacat ...
http://robotika.yweb.sk
http://ap.urpi.fei.stuba.sk/sensorwiki/index.php/Kráčajúci_mobilný_robot
http://robotika.yweb.sk
http://ap.urpi.fei.stuba.sk/sensorwiki/index.php/Kráčajúci_mobilný_robot
Zapojeni vypada od oka ze by mohlo fungovat, ale detilneji ti poradi spis nekdo kdo si s tim obvodem uz hral (popravde receno se mi to nechce studovat dodetailu). Co se tyka RC clenu paralelne s civkou motoru tak jsem kdesi kdysi nasel tyto vzorecky ktere se schoduji s tim co nas ucili ve skole.
Pro vypocet hodnoty rezistoru prosty Ohmuv zákon Rmax=Vmin*Ipeak. Rmax je maximalni pouzitelna hodnota rezistoru. Vmin je minimalni napeti s kterym bude driver pouzivan. Ipeak je spickova hodnota proudu ktery bude driver krmit do motoru. Znamy vztah mezi napetim proudem a kapacitou je I=C*(du/dt) kdyz to matematicky korektne poprehazujes dostanes C=Ipeak*(dt/du). kde C je hledana kapacita, Ipeak viz vyse a (du/dt) je derivace napeti podle casu, ale pro vypocet bude stacit nahradit opačný poměr derivace (dt/du) jako opačný poměr diference (deltat/deltau) tedy například (150ns/50V). No a protoze je v obvodu spousta dalsich veci (parazitni indukcnosti, kapacity, rezistivita) nezbyva nez spravnost a funkcnost overit osciloskopem
(Jo a hodnoty 10Ohm a 20nF nejsou daleko od toho co bude asi potreba
)
(Jo a hodnoty 10Ohm a 20nF nejsou daleko od toho co bude asi potreba
Dakujem za odpoved. Ked sa mi podari to korektne rozbehat tak sa podelim s vysledkami.
s.p. Jukos3
s.p. Jukos3
Kazdy raz nejako musel zacat ...
http://robotika.yweb.sk
http://ap.urpi.fei.stuba.sk/sensorwiki/index.php/Kráčajúci_mobilný_robot
http://robotika.yweb.sk
http://ap.urpi.fei.stuba.sk/sensorwiki/index.php/Kráčajúci_mobilný_robot
Tak pokusna doska sa uz vyraba a ja rozmyslam co vsetko by mal robit jednocip v dalsej verzii. Bude generovat pwm signal na vstupe enable, a prepinat decay mod v zavislosti od krokovacej frekvencie.
Co este navrhujete?
Nie su problemy pri prepinanie decay modu za chodu ?
s.p. Jukos
Co este navrhujete?
Nie su problemy pri prepinanie decay modu za chodu ?
s.p. Jukos
Kazdy raz nejako musel zacat ...
http://robotika.yweb.sk
http://ap.urpi.fei.stuba.sk/sensorwiki/index.php/Kráčajúci_mobilný_robot
http://robotika.yweb.sk
http://ap.urpi.fei.stuba.sk/sensorwiki/index.php/Kráčajúci_mobilný_robot
Decay mod je vhodné přepínat za chodu a funguje to bez problémů. Já přepínání používám ze dvou důvodů. Prvním z nich je omezení jednoho typu rezonancí krokového motoru a druhý důvod je omezení tepelných ztrát na tranzistorech driveru.
Doufám že až budeš mít nějakou hotovou verzi tak se s námi podělíš o obrázky.
Doufám že až budeš mít nějakou hotovou verzi tak se s námi podělíš o obrázky.
Tak zatial som dal urobit cenove ponuky do par firiem, na plosny spoj. Nech som sa snazil akokolvek, nepodarilo sa mi to urobit na jednu stranu, aby som si vedel urobit DPS doma. Uvidim ako to bude frcat, no kazdopadne priebey z osciloskopu, merania a poznatky co som ziskal tu urcite zavesím.
s.p. Jukos3
s.p. Jukos3
Kazdy raz nejako musel zacat ...
http://robotika.yweb.sk
http://ap.urpi.fei.stuba.sk/sensorwiki/index.php/Kráčajúci_mobilný_robot
http://robotika.yweb.sk
http://ap.urpi.fei.stuba.sk/sensorwiki/index.php/Kráčajúci_mobilný_robot
Tak podarilo sa mi osadit dosku zpojit a vsetko sa mi rozbehlo na prvy pokus. Skusam to s motorom Leadsine 57HS22 pri 20V prud zo zdroja je 0.5A, krokovacia frekevencia je 1Khz(mam iba generator s pevnou frekvenciou
). Len je tu jeden problem hreje sa A3986, nemeral som jeho teplotu, ale neda sa na nom udrzat prst a mosfety(irf 540) su bez chladica a su uplne studene. Vymenil som rezistory cez ktore su napajane G mosfetov z 39R na 100R. Ale obvod sa stale hreje sice uz menej a mosfety su stale studene. Podla mna sa hreje preto, lebo mosfet ma velku kapacitu hradla(1700pF) a kedze odpor na G je maly tak sa ta kapacita rychlo nabije co znamena ze driver musi dat dost velky prud. Chcem sa spytat kolko by mal byt odpor na G aby sa obvod nehrial? Rozmyslal som nad 200R alebo 330 R. Mam to SMD montaz a musim ich objednat. Alebo mam postupne zvysovat odpor pokial nedosiahnem kompromis medzi teplotou obvodu a teplotou mosfetov? Predsa len mosfety viem chladit kdezto obvod nie. V priebehu tyzdna tu zavesim priebehy z osciloskopu.
s pozdravom Jukos3
s pozdravom Jukos3
Kazdy raz nejako musel zacat ...
http://robotika.yweb.sk
http://ap.urpi.fei.stuba.sk/sensorwiki/index.php/Kráčajúci_mobilný_robot
http://robotika.yweb.sk
http://ap.urpi.fei.stuba.sk/sensorwiki/index.php/Kráčajúci_mobilný_robot
Ohřívání obvodu může dělat špatně vypočítaná hodnota kondenzátorů na vývodech C1A,C1B,C2A a C2B. Pro tranzistory IRF540 by to mělo být někde mezi 21 - 38nF Větší i menší může působit problémy (pozorně čti datasheet). Další příčina pokud někde není zkrat může být v hodnotě kondenzátoru na VREG vývodu (22uF by měl stačit). V odporech chybu nehledej já tam mám 18R a 39R viz. datasheet a nikdy jsem se ani při okolní telotě 26 stupňů nedostal nad 43 stupňů celsia (měřeno na zádíčkáchJukos3 píše:Tak podarilo sa mi osadit dosku zpojit a vsetko sa mi rozbehlo na prvy pokus. Skusam to s motorom Leadsine 57HS22 pri 20V prud zo zdroja je 0.5A, krokovacia frekevencia je 1Khz(mam iba generator s pevnou frekvenciou). Len je tu jeden problem hreje sa A3986, nemeral som jeho teplotu, ale neda sa na nom udrzat prst a mosfety(irf 540) su bez chladica a su uplne studene. Vymenil som rezistory cez ktore su napajane G mosfetov z 39R na 100R. Ale obvod sa stale hreje sice uz menej a mosfety su stale studene. Podla mna sa hreje preto, lebo mosfet ma velku kapacitu hradla(1700pF) a kedze odpor na G je maly tak sa ta kapacita rychlo nabije co znamena ze driver musi dat dost velky prud. Chcem sa spytat kolko by mal byt odpor na G aby sa obvod nehrial? Rozmyslal som nad 200R alebo 330 R. Mam to SMD montaz a musim ich objednat. Alebo mam postupne zvysovat odpor pokial nedosiahnem kompromis medzi teplotou obvodu a teplotou mosfetov? Predsa len mosfety viem chladit kdezto obvod nie. V priebehu tyzdna tu zavesim priebehy z osciloskopu.
s pozdravom Jukos3
Pepa