ZPS - MCFV 1060 LR

fotky našich strojů, aneb co máme doma
r4cv
Příspěvky: 2925
Registrován: 8. 12. 2009, 8:32
Bydliště: Topoľčany

7. 5. 2021, 12:12

včera prišla nová hračka do dielne.
zatiaľ som ju len vyložil a šupol pod strechu. jej miesto ešte zaberá Cugir FU25x100.
musím ju vybúrať a odsťahovať, možno presvedčiť majiteľa (otca) nech ju konečne predá.
20210506_103941a.jpg
Uživatelský avatar
fmodel
Příspěvky: 10253
Registrován: 26. 10. 2011, 10:37
Kontaktovat uživatele:

7. 5. 2021, 12:26

To je pěknej otesánek ,co tam je -válečkové lineární vedení nebo valivá hnízda na kalenejch lištách?
Koukals na šroub Y ,v jakým je stavu? (ten dost trpí a ještě ho často žerou špony a emulze)
Když ji dáš do cajku tak je to hoodně tuhá mašina . Tak ať ti hodně vydělává. :wink:
tak jedna inpirčka https://www.youtube.com/watch?v=o64jBJ3VthE
http://www.rm-reznicek.cz" onclick="window.open(this.href);return false;
r4cv
Příspěvky: 2925
Registrován: 8. 12. 2009, 8:32
Bydliště: Topoľčany

7. 5. 2021, 12:59

táto je na klznom vedení.
skrutky a pohony na X a Y sú v poriadku, Z-ko je na výmenu.
Pohony sú Yaskawa, tak musím zvážiť, či sa v tom budem aj vŕtať, alebo to len umyjem (myslím systém)
Uživatelský avatar
fmodel
Příspěvky: 10253
Registrován: 26. 10. 2011, 10:37
Kontaktovat uživatele:

7. 5. 2021, 1:08

Dej si pozor na napájecí napětí a na napětí za trafem (asi ho tam budeš mít) Já mám trafostanici hned vedle dílny a za trafem bylo asi 240V a ty Yaskawy to žralo ,oni jsou na 200V a snášej 220V .
http://www.rm-reznicek.cz" onclick="window.open(this.href);return false;
r4cv
Příspěvky: 2925
Registrován: 8. 12. 2009, 8:32
Bydliště: Topoľčany

7. 5. 2021, 3:14

jj, trafo tam je.
je tam predpísaný aj veľký istič, väčší ako znesie moja prípojka. to sú veci, čo budem riešiť.
s tým napätím to pozriem, tiež mám trafostanicu na dohľad a napätie skôr vyššie.
Uživatelský avatar
fmodel
Příspěvky: 10253
Registrován: 26. 10. 2011, 10:37
Kontaktovat uživatele:

7. 5. 2021, 3:28

Já tam mám autotrafo (levnější a o trochu menší než klasický trafo) tak že jsem to vyřešil domotáním závitů (celkem jednoduše na soustruhu ) a mám teď na trafu okolo 200V
http://www.rm-reznicek.cz" onclick="window.open(this.href);return false;
r4cv
Příspěvky: 2925
Registrován: 8. 12. 2009, 8:32
Bydliště: Topoľčany

7. 5. 2021, 3:33

Asi zacnem tym, ze zozeniem dokumentaciu. Ta ku masine nebola.
r4cv
Příspěvky: 2925
Registrován: 8. 12. 2009, 8:32
Bydliště: Topoľčany

11. 5. 2021, 7:21

mám otázku ohľadne čistenia.
celá mašina, aj vo vnútri rozvádzačov je potiahnutá vrstvou zaschnutej lepkavej emulzie.
treba nejako umývať aj elektroniku, stykače a pod? alebo je lepšie to nechať tak a očistiť len okolie, aby som sa pri dotyku s mašinou nezalepil?
2a.jpg
r4cv
Příspěvky: 2925
Registrován: 8. 12. 2009, 8:32
Bydliště: Topoľčany

10. 11. 2021, 7:49

Začínam sa venovať tejto mašinke. zatiaľ čistíme (ak je čas)
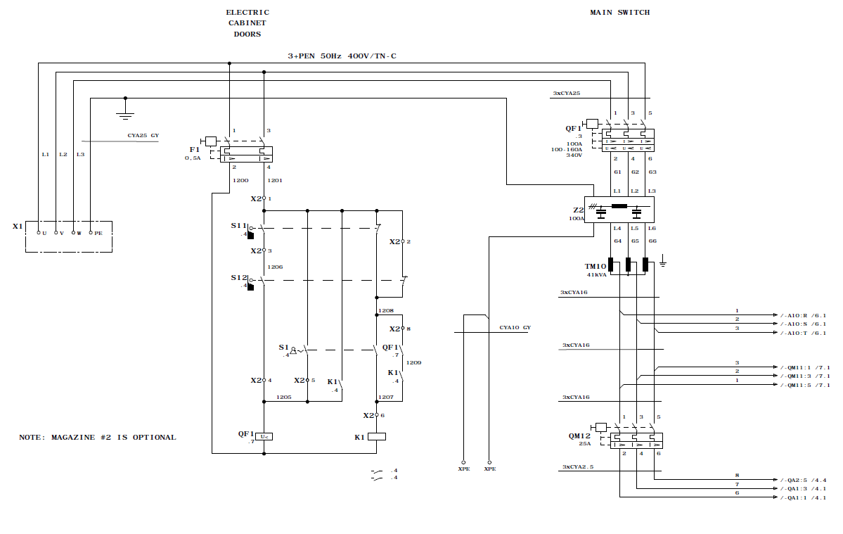
pripravujem sa na pripojenie a na to potrebujem vyriešiť soft štart.
pôjdem podľa viewtopic.php?t=4028&start=30

vstup do stroja je pôvodne riešený na 3 fázy, bez N.
elektro1.png
otázka č.1
Je lepšie dať ten "soft štart" pred filter Z2, alebo môže byť až za ním?

otázka č.2
na preklenutie rozbehových odporov treba stykač, mám na 63A. ovládaciu cievku má na 230V. bude vhodné zobrať 230V zo výstupu trafa?
alebo radšej dotiahnem/vyrobím "N" - modrý vodič?
r4cv
Příspěvky: 2925
Registrován: 8. 12. 2009, 8:32
Bydliště: Topoľčany

30. 11. 2021, 6:00

Malý pokrok na stroji. urobil som softštart, dal som ho za filter - lepšie to tak vychádzalo.
dnes som to aj odskúšal, stroj sa mi podarilo naštartovať.
nasleduje druhá fáza čistenia a umývania.
20211130_133133a.jpg
20211130_133139a.jpg
Uživatelský avatar
kenybz
Příspěvky: 3353
Registrován: 16. 2. 2015, 11:16

30. 11. 2021, 8:03

hlavně sundej všechny posuvné plechy co kryjí lože a šrouby bývá tam několik fůriků špón dokáže to zničit kuličkové šrouby. Mazání mívá potrhané hadičky, taky jsem zažil, že nějaký odborník opravoval rozvod centrálního mazání a zapojil olejovou hadičku do pravítka místo vzduchu. bylo to potrhané od špón právě pod těma krytama a asi nevěděl :)
Gdyž sa chce, tak ide fšecko...
r4cv
Příspěvky: 2925
Registrován: 8. 12. 2009, 8:32
Bydliště: Topoľčany

30. 11. 2021, 8:18

kryty v pracovnom priestore sú už vonku. pod nimi bolo dačo, ale nie veľa. krátko pred kúpou to bol pozerať servisák a asi to čistili.
ešte mi ostáva odkrytovať stĺp, vedenie na Z a pod.
hadičky na mazanie vyzerajú OK, ale kontrolu mazania odporúčal aj servisák. zatiaľ som nezisťoval ako na to, ale ten rozvod mazania ide snáď na 30 rôznych miest.
Uživatelský avatar
kenybz
Příspěvky: 3353
Registrován: 16. 2. 2015, 11:16

30. 11. 2021, 8:43

určitě zkontroluj bo jak mě v oné firmě řekly ono to maže olej z nádržky centrálního mazání ubývá...nic nemazalo teklo to jak necky ale né tam kam má. A po pár týdnech se jim zadřel šroub na ose x.
Gdyž sa chce, tak ide fšecko...
r4cv
Příspěvky: 2925
Registrován: 8. 12. 2009, 8:32
Bydliště: Topoľčany

13. 1. 2022, 3:06

Hlásim malý pokrok. podarilo sa mi vyčistiť a opieskovať vane na hydrol. Už sú v základnej a čiastočne aj vo vrchnej farbe.
opravil (vyčistil) som čerpadlá. hadice som chcel vytiahnuť a vymeniť. boli tak tvrdé, že som ich musel plátkom porezať na kratšie kusy, aby som ich dostal von.
20220112_144706a.jpg
20220112_144715a.jpg
pokračujem v čistení, už je to takmer hotové. budúci týždeň by som chcel stroj presunúť na miesto. pokračovať by som mal kontrolou mazania.
je tam takéto centrálna jednotka, ktorá to rozvádza do 6-tich rozdeľovačov na asi 40+ mazacích miest.
20220113_123825a.jpg
tu je vidieť 4 hlavné rozdeľovače pre stôl a skrutky X a Y.
20220113_123811a.jpg
premýšľam ako jednoducho skontrolovať, či skutočne ide olej do každého mazacieho miesta. a tiež, či treba vymeniť tie hadičky.
zatiaľ ma napadlo len použiť nejakú pumpu (napr. brzdový valec) a tlačiť do každej hadičky olej, ak sa objaví na správnom mieste, tak je to priechodné.
Josef
Sponzor fora
Příspěvky: 5682
Registrován: 19. 11. 2006, 9:25
Bydliště: Valašsko

13. 1. 2022, 3:15

Na těch rozdělovačích by měl být tlakový spínač, který hlásí systému, že do uzlu při zapnutí mazání doputoval olej pod tlakem.
Odpovědět

Zpět na „naše mašinky“