Spojování tenkých drátů do sítě (ocel, bronz) - dotaz

Technologicke postupy a měřidla v dílně
Uživatelský avatar
Zdenek Valter
Příspěvky: 5460
Registrován: 9. 1. 2009, 5:16
Bydliště: Ústí n. L.

27. 12. 2009, 7:10

Nemáte někdo zkušenosti se spojováním tenkých drátů o průměru 0,1 až 0,3 mm do jednoduché sítě ?
Já znám například bodování v místě styku.
Příklad viz obrázek.
Přílohy
Draty_spojeni.JPG
FuN
Příspěvky: 292
Registrován: 12. 4. 2007, 6:57
Bydliště: Choceň

27. 12. 2009, 7:55

Co to zkusit jako krajku, upaličkovat. Taky se tam používají nitě různých průměrů. :?:
RaS
Příspěvky: 8842
Registrován: 26. 3. 2009, 9:12
Bydliště: Úvaly

28. 12. 2009, 8:25

nevím k čemu to má sloužit ale v době mého modelářského nadšení jsem podobné spoje lepil, např provazový žebřík na model lodi natlučené hřebíčky jako přesná síť sloužící k vedení mezi to natažené ocelové lanko, nejdřív rovnoběžné potom kolmé, poté ty kolmé stáhnout níž aby došlo ke kontaktu a pak se všechny spoje káply lepidlem.. když vezmu že ten žebřík měl třeba 4 hlavní lana s roztečí 4mm a třeba 100 příček po 3mm takže třeba 400spojů tak si nedokážu představit rychlejší metodu, takhle to bylo hotové třeba za 30minut (bez prvotní přípravy) a naprosto přesně...
vvitty
Příspěvky: 607
Registrován: 1. 12. 2008, 12:09

28. 12. 2009, 11:29

tipuju zavesy trolejoveho vedeni :lol:

takze neco dostatecne pevneho, aby se spoj nerozpadal prujezdem masinky....
Uživatelský avatar
ferguson
Příspěvky: 461
Registrován: 20. 8. 2008, 7:51
Bydliště: Žilina

28. 12. 2009, 12:16

nedalo by sa to tak nejako, ako sa zvaraju kari rohože?
risa
Příspěvky: 146
Registrován: 23. 9. 2007, 2:39
Bydliště: Hodonínsko

31. 12. 2009, 12:33

ve starých ročnících Aradia byla bodová svářečka s elektrol.kondenzátorem,pro spojování teplotního čidla z dvojkovu.Myslím že byla zmínka i v novějším čísla
Uživatelský avatar
Zdenek Valter
Příspěvky: 5460
Registrován: 9. 1. 2009, 5:16
Bydliště: Ústí n. L.

1. 1. 2010, 9:14

vvitty píše:tipuju zavesy trolejoveho vedeni :lol:

takze neco dostatecne pevneho, aby se spoj nerozpadal prujezdem masinky....
Tipuješ špatně milý vitty ;-)
Není to závěs ale trolejové vedeni samotné ;-)

Pro výsledný efekt to tedy nutně musí být zespodu hladké - jezdí po tom smeták ;-)
Uživatelský avatar
Zdenek Valter
Příspěvky: 5460
Registrován: 9. 1. 2009, 5:16
Bydliště: Ústí n. L.

1. 1. 2010, 9:16

risa píše:ve starých ročnících Aradia byla bodová svářečka s elektrol.kondenzátorem,pro spojování teplotního čidla z dvojkovu.Myslím že byla zmínka i v novějším čísla
Díky všem za tipy. Ríšo zkusím pohledat ve starých ročnících nicméně netušíš alespoň přibližně rok ?
risa
Příspěvky: 146
Registrován: 23. 9. 2007, 2:39
Bydliště: Hodonínsko

2. 1. 2010, 11:09

s číslem aradia nemůžu sloužit,(2007/2008),ale je to jednoduché,stačí regulovaný zdroj napětí(0-30V,stabilizátor na 1A ,7805T.LM317T )trafo 24V,proudově cca 100mA .nebo adaptér
Jde o to ,že nabíjíš elektrolit vhodné kapacity ,na dané napětí,pak ,jako u bodové svářečky ,se vybije přes přiložéné drátky,
takhle jsem si zpravil čidla teploty z dvoujkovu,a fungujou,chce to jenom odzkouše napětí a kapacitu,
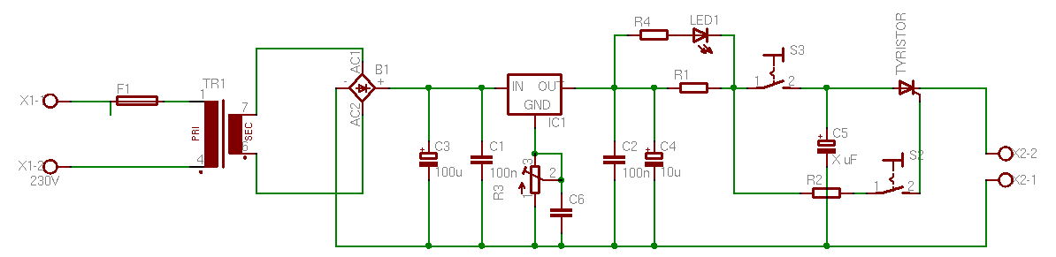
pro nějaké seriové svařování bych navrhl asi toto
Přílohy
navrh.png
navrh.png (7.42 KiB) Zobrazeno 7347 x
Uživatelský avatar
Zdenek Valter
Příspěvky: 5460
Registrován: 9. 1. 2009, 5:16
Bydliště: Ústí n. L.

2. 1. 2010, 1:54

risa píše:s číslem aradia nemůžu sloužit,(2007/2008),ale je to jednoduché,stačí regulovaný zdroj napětí(0-30V,stabilizátor na 1A ,7805T.LM317T )trafo 24V,proudově cca 100mA .nebo adaptér
Jde o to ,že nabíjíš elektrolit vhodné kapacity ,na dané napětí,pak ,jako u bodové svářečky ,se vybije přes přiložéné drátky,
takhle jsem si zpravil čidla teploty z dvoujkovu,a fungujou,chce to jenom odzkouše napětí a kapacitu,
pro nějaké seriové svařování bych navrhl asi toto
Díky za zapojení.

Ještě mám dotaz - na jaký proud mám dimenzovat ten tyristor ?
pipa
Příspěvky: 257
Registrován: 6. 2. 2008, 7:21
Bydliště: Praha
Kontaktovat uživatele:

2. 1. 2010, 3:41

Záleží na tom, jakou kapacitu kondu C5 zvolíš. Nebylo by od věci, kdyby měl nízkou impedanci (low ESR).
Tyristor dimenzovat na řádově desítky ampérů (pulzně! nemusí být trvale).
www.tc-pipa.wz.cz
risa
Příspěvky: 146
Registrován: 23. 9. 2007, 2:39
Bydliště: Hodonínsko

2. 1. 2010, 7:53

přesně jak pipa odpověděl,
,jde o to aby tyristor otevřel při dáném napětí a ještě snesl proudový impuls,chce co odskouše i s tím co doma najdeš

Dělal jsem kdysi přepětovou ochranu s triakem (BTA16/600v) a transil ,při pěpětí se otevřel triak a přes výkonový rezistor přepálil pojistku -1A ,
pří hodnotě přepítí 230V stř. pojistka vybavila do 30ms s proudovým impulsem cca 600A
a triak vydržel i opakové použití. při U 400V nevydržela pojistka i s pouzdrem,ale triak byl OK
Uživatelský avatar
Zdenek Valter
Příspěvky: 5460
Registrován: 9. 1. 2009, 5:16
Bydliště: Ústí n. L.

2. 1. 2010, 11:41

Jo takže mám hledat tytristor na impuls řádově 100A ?
pipa
Příspěvky: 257
Registrován: 6. 2. 2008, 7:21
Bydliště: Praha
Kontaktovat uživatele:

3. 1. 2010, 12:42

Zdenek Valter píše:Jo takže mám hledat tytristor na impuls řádově 100A ?
přesně tak
www.tc-pipa.wz.cz
risa
Příspěvky: 146
Registrován: 23. 9. 2007, 2:39
Bydliště: Hodonínsko

4. 1. 2010, 10:31

tady jsou odkazy pro inspiraci na amatersků bodovku

http://www.svarbazar.cz/phprs/view.php? ... 2008080201
http://www.svarbazar.cz/phprs/view.php? ... 2008022001

jo a ješte mne napadlo použít VN trafo z televize ,udělat z něho zdroj vysokého napětí o vyšší frekvenci,řádově kHz,,když jsem s tím experimentoval,tak při určité délce oblouku došlo k roztavení měděneho vodiče (0,5mm) do kuličky.Dokonce to tavilo i tenké sklo.
Ale pozor ,použít trafo bez násobiče napětí ,to generuje stějnosměrné napětí ,a to už je síla v kV,z toho se člověku postaví všechny chlupy na tělě,pokud ho to pustí,nebo odhodí k protější zdi.
když se to odladí ,chová se to jako sváření s TIGem
Odpovědět

Zpět na „Technologie a měření“