Po dlhšej úvahe a výbere najvhodnejšieho 3d skeneru sa mi podarilo získať použitý Zeiss Comet L3D. Je to projektorový optický systém s výmenou objektívov na zmenu veľkosti snímanej oblasti. Najmenšia optika vidí okno šírky 100mm, stredná 250mm a najväčšia 500mm. Mám k tomu riadený otočný stôl do 100kg(už teraz viem že bez toho by skenovanie bolo oveľa náročnejšie).
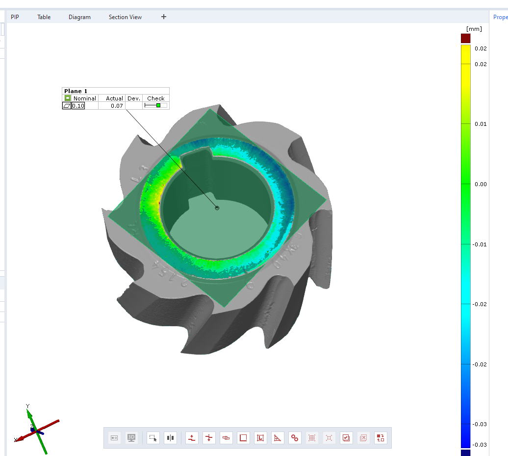
Prvé skeny predčili očakávania. Skenoval som použitú nástrčnú frézu. Detaily ktoré nevidím voľným okom skener dokáže zachytiť. Niektoré zuby sú poškodené a skener ich slušne zachytil. Urobil som rýchle meranie rovinnosti dosadacej plochy frézy, valcovitosť a odchýlku od priemeru. Rovinnosť 0,07mm zatiaľ nemám potvrdenú iným meraním, ale priemer valcovej upínacej časti +-0,05mm mi sedí s meraním(dutinomer a mikrometer do otvoru).
Skener potrebuje predúpravu povrchu, zatiaľ som skúsil kriedový sprej čo sa používa pri kapilárnej skúške, mal by robiť vrstvu cca 0,01-0,02mm.
Postupne sem budem dopĺňať ďalšie info. Zatiaľ foto a sken frézy.
3D skener ZEISS COMET L3D
Moc pěkný. To je jiná liga, než ten můj. To je vidět na těch hranách ostří, ty bych měl kulatější, než ty. Ovšem to je taky daný minimální vzdáleností dvou snímaných bodů.
Řekl bych, že budeš moci uvažovat o zjednodušené přesnosti stl +-0,05/100mm. I když nějaká lineární závislost přesnosti na velikosti dílu nejde zaručit.
Řekl bych, že budeš moci uvažovat o zjednodušené přesnosti stl +-0,05/100mm. I když nějaká lineární závislost přesnosti na velikosti dílu nejde zaručit.
Veľa robí predpríprava povrchu. Tento skener vyžaduje zmatnený povrch a už som zistil, že stačí oveľa menej ošetriť povrch, človek má tendenciu diel urobiť komplet biely, ale to je skôr na úkor presnosti.
Dostal som zaujímavý tip na zmatnenie povrchu - sprej na nohy, vraj funguje výborne a je lacný, vyskúšam
Pri výbere skeneru som na skúšku používal(ak sa dalo) hlavu valca z ČZ175 a konečne som mal čas urobiť skúšku toho ako to zvládne tento skener. Rebrovanie je celkom komplikovaná vec, ale hlavne som bol zvedavý, či budem vidieť poškodenie od prílišného dotiahnutia matíc. Výsledok je uspokojivý. Skener síce nevidí úplne všade, ale na reverz do CADu je to ok.
Dostal som zaujímavý tip na zmatnenie povrchu - sprej na nohy, vraj funguje výborne a je lacný, vyskúšam
Pri výbere skeneru som na skúšku používal(ak sa dalo) hlavu valca z ČZ175 a konečne som mal čas urobiť skúšku toho ako to zvládne tento skener. Rebrovanie je celkom komplikovaná vec, ale hlavne som bol zvedavý, či budem vidieť poškodenie od prílišného dotiahnutia matíc. Výsledok je uspokojivý. Skener síce nevidí úplne všade, ale na reverz do CADu je to ok.
Takhle detailní stl musí mít několik set MB možná GB. Máš nějaký postup, jak to rozumě zredukovat v MeshLabu? Já to v něm zkoušel, ale nějak se mi nevedlo. Hlavně bych potřeboval lokální zjednodušení u rovných ploch.
A dej vědět s tím sprejem na nohy.
A dej vědět s tím sprejem na nohy.
@Meki - cena? bude to niekde medzi 25-35k€, ešte to nemám ucelené (softvér)
@bobik - toto má iba 304MB, nechcem na fóre zaberať miesto, ale viem to vyzdielať. Ono už ten softvér ku skeneru robí rozumný mesh, kde rieši práve rovinu a detaily s rôznou hustotou bodov viď foto. MeshLab je zatiaľ oriešok aj pre mňa, ale nástroj je to určite silný. Ďalší free nástroj je CloudCompare (https://www.danielgm.net/cc/), ale tiež to chce dosť námahy na ovládnutie.
@bobik - toto má iba 304MB, nechcem na fóre zaberať miesto, ale viem to vyzdielať. Ono už ten softvér ku skeneru robí rozumný mesh, kde rieši práve rovinu a detaily s rôznou hustotou bodov viď foto. MeshLab je zatiaľ oriešok aj pre mňa, ale nástroj je to určite silný. Ďalší free nástroj je CloudCompare (https://www.danielgm.net/cc/), ale tiež to chce dosť námahy na ovládnutie.
skúšal som tento:
https://www.alza.sk/maxi/scholl-fresh-s ... 429193.htm
kryje perfektne a vytvorí tenučkú vrstvu, ale dlho trvá kým uschne na kovovom podklade, tak 2-3 hodiny a potom na seba viaže vlhkosť a diel skoroduje ak ho necháš pár dní na súčiastke
zatiaľ používam kriedové spreje pre penetračné skúšky zvarov, niečo ako toto:
https://www.solik.sk/defektoskopicky-sp ... st-500-ml/
Toto je len príklad, treba skúsiť konkrétny sprej ako kryje, ako ho berie skener a ako ľahko ide dolu. Nemám teraz po ruke ten čo používam. Všeobecne je ale pomer objem-cena dobrý oproti originál skenovacím sprejom.
https://www.alza.sk/maxi/scholl-fresh-s ... 429193.htm
kryje perfektne a vytvorí tenučkú vrstvu, ale dlho trvá kým uschne na kovovom podklade, tak 2-3 hodiny a potom na seba viaže vlhkosť a diel skoroduje ak ho necháš pár dní na súčiastke
zatiaľ používam kriedové spreje pre penetračné skúšky zvarov, niečo ako toto:
https://www.solik.sk/defektoskopicky-sp ... st-500-ml/
Toto je len príklad, treba skúsiť konkrétny sprej ako kryje, ako ho berie skener a ako ľahko ide dolu. Nemám teraz po ruke ten čo používam. Všeobecne je ale pomer objem-cena dobrý oproti originál skenovacím sprejom.