Mach3 controler od Microkonu

Diskuze o softvéru MACH od tvůrců Artsoft všech verzí: dotazy, programování, skripty, poznatky atd...
Odpovědět
andy555
Příspěvky: 79
Registrován: 11. 7. 2007, 10:15

18. 7. 2007, 11:08

Panove prosim vas o radu, ake napetove impulsy su na vystupu step/dir z Mach3??... Myslim tym napetovu uroven. Da s nimi ovladat koncovy stupen SD30x od Microconu s citlivostou na vstupech 5V ??
Uživatelský avatar
tomashal
Příspěvky: 288
Registrován: 15. 7. 2006, 10:19
Bydliště: Kudlovice
Kontaktovat uživatele:

18. 7. 2007, 4:02

Nezáleží ani tak na Machu, ale na vašem paralelním portu, který by měl používat úrovně TTL. Tedy úroveň L zhruba do 0,4V a úroveň H minimálně 2,4V, typicky 3,4V, ale většinou je to i víc. Jednotka by měla na toto reagovat.
andy555
Příspěvky: 79
Registrován: 11. 7. 2007, 10:15

18. 7. 2007, 5:38

No ja som mysle ze to len prepojim pomocou LPT portu tak ako keby to bola jednotka H1 controler, teda samozrejme "step na step a dir na dir"...
Je to mozne??
Uživatelský avatar
tomashal
Příspěvky: 288
Registrován: 15. 7. 2006, 10:19
Bydliště: Kudlovice
Kontaktovat uživatele:

18. 7. 2007, 8:27

Možné to je, ale na kolik to bude funkční a spolehlivé vám nejlépe odpoví výrobce.
Uživatelský avatar
robokop
Site Admin
Příspěvky: 23275
Registrován: 10. 7. 2006, 12:12
Bydliště: Praha
Kontaktovat uživatele:

18. 7. 2007, 9:57

na tech budicich jsou optocleny
mozna vam i prozradej jaky pak bych mrknul do datasheetu
mozna bude lpt slabouckej
da se to udelat metodou pokusu a mereni
ale az vam ta masina bude delat blbosti tak je o moznost navic kde to vznika
Vsechna prava na chyby vyhrazena (E)
Uživatelský avatar
Radek-B
Příspěvky: 2137
Registrován: 13. 9. 2006, 11:09
Bydliště: V:Karlovice
Kontaktovat uživatele:

28. 7. 2007, 11:54

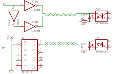
Tak tohle zapojeni mi doporucil DUSAN SLAVETINSKY jako oddeleni a posileni LPT a funguje to 100 procentne a resi to spoustu neduhu pri pokusech o prime rizeni driveru s optocleny na vstupech primo z LPT.
Obvzlaste indukci nahodnych pulzu a nebo naopak ztratu.

RADEK
Přílohy
LPT-OPTO.png
modernizace/repase CNC strojů a zařízení
automatizace/konstrukce
Odpovědět

Zpět na „MACH všech verzí“