dřevotřískova frezka za pětikilo

fotky našich strojů, aneb co máme doma
sra.jos
Příspěvky: 58
Registrován: 14. 2. 2011, 9:08
Bydliště: Kroměříž

23. 2. 2011, 8:31

tak jsem si postavil cnc. Stálo mě to asi 500kč jezdí jako dǎs.
Přílohy
fr2.JPG
fr1.JPG
Uživatelský avatar
bobik
Příspěvky: 4556
Registrován: 11. 12. 2007, 7:48
Bydliště: Okres Klatovy

23. 2. 2011, 8:41

To už je pomalu soutěž "Kdo postaví CNC za nejméně Kč". :D
Uživatelský avatar
Pavelono
Sponzor fora
Příspěvky: 390
Registrován: 28. 1. 2008, 1:18
Bydliště: Sokolov
Kontaktovat uživatele:

23. 2. 2011, 9:04

A pak že to nejde :lol: Hezký jak to frézuje .?
Paik
Příspěvky: 191
Registrován: 23. 6. 2009, 11:24

23. 2. 2011, 9:18

A proc ne :-) na vrtání plošňáků dobrý
sra.jos
Příspěvky: 58
Registrován: 14. 2. 2011, 9:08
Bydliště: Kroměříž

24. 2. 2011, 5:06

Zatím jenom zkouším co to dokáže gravíroval jsem si jmenovku do plexi zubařskou frezou a dopadlo to celkem dobře,
Uživatelský avatar
pindasek
Příspěvky: 138
Registrován: 28. 10. 2010, 6:48
Bydliště: Lysá nad Labem
Kontaktovat uživatele:

26. 3. 2011, 8:03

to je masakr :-)))))
Uživatelský avatar
Ben Ash
Site Admin
Příspěvky: 1454
Registrován: 25. 3. 2009, 8:02
Bydliště: Vladislav
Kontaktovat uživatele:

26. 3. 2011, 3:13

Tak jak je vidět jde to, hlavně se musí chtít. Když si nastřelil ty náklady, bylo by fér napsat parametry a použitý materiál a samozřejmě trochu ty náklady rozepsat, například taky zdroje součástí pokud nejsou tajné. Ať ti to pěkně jezdí :-)
sra.jos
Příspěvky: 58
Registrován: 14. 2. 2011, 9:08
Bydliště: Kroměříž

27. 3. 2011, 7:01

Zdroje součástí tajné nejsou. Z valné části jsou to sběrné dvory.
Kr .motory ze starých tiskáren
elektronika vlastní konstrukce soucástky vypájené z různého elektrošrotu
dřevoříska=odpad ze stolárny (cena 0)
kupoval jsem jen několik ložisek a závitové tyče.
Vřeteno Proxxon jsem do ceny nezapočítal bylo asi za1800Kč
PArametry X=250mm
Y=200mm
Z=55mm
parametry KM neznám jsou to bezejmenné typy.
sra.jos
Příspěvky: 58
Registrován: 14. 2. 2011, 9:08
Bydliště: Kroměříž

28. 3. 2011, 2:40

a z tohoto je frezka složena
Přílohy
P7031374k.JPG
P7061376k.JPG
P7061377k.JPG
P7061379k.JPG
P7071380k.JPG
P7071383k.JPG
P7291386k.JPG
P7301387k.JPG
P7301392k.JPG
P8151393k.JPG
sra.jos
Příspěvky: 58
Registrován: 14. 2. 2011, 9:08
Bydliště: Kroměříž

28. 3. 2011, 7:40

a tady je první výtvor z plexiskla
Přílohy
P3281417.JPG
P3281418.JPG
Jan Danda
Sponzor fora
Příspěvky: 1137
Registrován: 8. 7. 2009, 9:55
Bydliště: jarpice

28. 3. 2011, 10:09

Moooc pěkný,něvěřil jsem že to může takhle vůbec fungovat.Poklona.
lukyn
Příspěvky: 12
Registrován: 26. 4. 2011, 11:10

6. 5. 2011, 9:15

nebyly by podklady na stavbu elektroniky prosim ?
sra.jos
Příspěvky: 58
Registrován: 14. 2. 2011, 9:08
Bydliště: Kroměříž

8. 5. 2011, 8:46

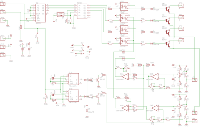
elektriku jsem bastlil z toho co dům ,respektive sběrný dvůr dal. schema kreslené na papíru a každý motorek má
zcela jiný druh driveru,ale pokusím se něco vyhrabat.tohle je asi první varianta s cmos logiky a bez koncových tr.
Přílohy
ovlkrmot.png
sra.jos
Příspěvky: 58
Registrován: 14. 2. 2011, 9:08
Bydliště: Kroměříž

9. 5. 2011, 2:00

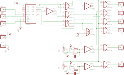
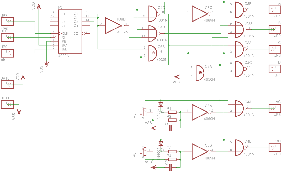
no a taddy je další homemade ovladač.tentokrát verze s použitím paměti a s řízením proudu.
Schema je třeba brát trochu s rezervou,hodnoty součástek jsem v průběhu experimentování
různě měnil
Přílohy
driver2.png
sra.jos
Příspěvky: 58
Registrován: 14. 2. 2011, 9:08
Bydliště: Kroměříž

10. 5. 2011, 8:11

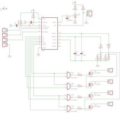
A tohle je verze poslední s io který je přímo určen k řízení KM
Přílohy
driver l297.png
Odpovědět

Zpět na „naše mašinky“