SLA7024M a UPA1476H

jaké jsou rozdíly z pohledu řízení
Karya
Příspěvky: 80
Registrován: 27. 3. 2011, 3:31

12. 4. 2011, 5:17

Uživatelský avatar
Kilovolt
Sponzor fora
Příspěvky: 829
Registrován: 21. 10. 2009, 9:59
Bydliště: Podřipák jak vyšitej!

12. 4. 2011, 7:11

Musíš na to mít motory(6drátů) , musíš se smířit s menším výkonem (driver je unipolární) a pokud si ho chceš postavit,tak sem nevím,kde ho koupíš.
Elektrika je potvora-nejni vidět a kope jak divoká mula.
"Učíme se po celý život. Až na školní léta" - Gabriel Laub
Karya
Příspěvky: 80
Registrován: 27. 3. 2011, 3:31

12. 4. 2011, 7:37

Motorky mam u Epson tlaciarne aj svaby
Uživatelský avatar
Ferrit
Příspěvky: 403
Registrován: 6. 8. 2009, 10:08
Bydliště: Třebíč

12. 4. 2011, 7:40

Kilovolt píše: nevím,kde ho koupíš.
Každý sběrný dvůr dodá - prakticky v každé (zejména jehličkové) tiskárně se nachází.
A tuším, že to jde i s 5 vývody(středy-napájení spojené).
MN-80A, BF-20 Vario, MAHOS 22, Beiping PP-U3, Prusa i3-MK2
I cesta je cíl. - "Finis coronat opus"
Karya
Příspěvky: 80
Registrován: 27. 3. 2011, 3:31

12. 4. 2011, 8:11

A ma niekdo niejaky navrh shcema a pcb pre svab SLA7024M?
Uživatelský avatar
Ferrit
Příspěvky: 403
Registrován: 6. 8. 2009, 10:08
Bydliště: Třebíč

12. 4. 2011, 8:17

Karya píše:A ma niekdo niejaky navrh shcema a pcb pre svab SLA7024M?
Nahoře to schema a DPS včetně pramene uvádíš - tak jak to je?
MN-80A, BF-20 Vario, MAHOS 22, Beiping PP-U3, Prusa i3-MK2
I cesta je cíl. - "Finis coronat opus"
Karya
Příspěvky: 80
Registrován: 27. 3. 2011, 3:31

12. 4. 2011, 8:38

To viem ale mne sa nedari otvorit subory s priponou spl a lay :(
Uživatelský avatar
Kilovolt
Sponzor fora
Příspěvky: 829
Registrován: 21. 10. 2009, 9:59
Bydliště: Podřipák jak vyšitej!

12. 4. 2011, 10:43

Ferrit píše:
Kilovolt píše: nevím,kde ho koupíš.
Každý sběrný dvůr dodá - prakticky v každé (zejména jehličkové) tiskárně se nachází.
A tuším, že to jde i s 5 vývody(středy-napájení spojené).
No nevím-už sem kuchnul asi 6 tiskáren a tenle obvod tam nebyl-asi se mi vyhejbaj :D .vetšinou jsem narazil na tranzistorová pole (2-6 trandíků v jednom futru) přímo řízená procesorem a v jednom případě nějakej divnej hybridni obvod ,bohužel všechno nepoužitelný-prostě nemam kliku :(
Elektrika je potvora-nejni vidět a kope jak divoká mula.
"Učíme se po celý život. Až na školní léta" - Gabriel Laub
Uživatelský avatar
Ferrit
Příspěvky: 403
Registrován: 6. 8. 2009, 10:08
Bydliště: Třebíč

13. 4. 2011, 6:23

Kilovolt píše:
Ferrit píše:
Kilovolt píše: nevím,kde ho koupíš.
Každý sběrný dvůr dodá - prakticky v každé (zejména jehličkové) tiskárně se nachází.
A tuším, že to jde i s 5 vývody(středy-napájení spojené).
No nevím-už sem kuchnul asi 6 tiskáren a tenle obvod tam nebyl- asi se mi vyhejbaj :D .prostě nemam kliku :(
Vybírej tiskárny dle stáří(staré) a jehličkové zejména Epson a s paralelním portem. Modernější inkousty a lasery (!) - (s GUI) a USB je už nemívají.
MN-80A, BF-20 Vario, MAHOS 22, Beiping PP-U3, Prusa i3-MK2
I cesta je cíl. - "Finis coronat opus"
Uživatelský avatar
robokop
Site Admin
Příspěvky: 23177
Registrován: 10. 7. 2006, 12:12
Bydliště: Praha
Kontaktovat uživatele:

13. 4. 2011, 6:50

priste uz budete nechavat rust monokrystal kremiku :-)
Vsechna prava na chyby vyhrazena (E)
Uživatelský avatar
Ferrit
Příspěvky: 403
Registrován: 6. 8. 2009, 10:08
Bydliště: Třebíč

13. 4. 2011, 7:17

robokop píše:priste uz budete nechavat rust monokrystal kremiku :-)
Tak nějak - a nebo hledat na leštěnci olovnatém citlivý bod, ale k tomu máš, s tou párou, blíže ty, nebo ne? :lol:
MN-80A, BF-20 Vario, MAHOS 22, Beiping PP-U3, Prusa i3-MK2
I cesta je cíl. - "Finis coronat opus"
Uživatelský avatar
robokop
Site Admin
Příspěvky: 23177
Registrován: 10. 7. 2006, 12:12
Bydliště: Praha
Kontaktovat uživatele:

13. 4. 2011, 10:16

to jo :D
Vsechna prava na chyby vyhrazena (E)
petr213
Příspěvky: 122
Registrován: 7. 3. 2008, 8:57
Bydliště: Uherský Brod

13. 4. 2011, 11:45

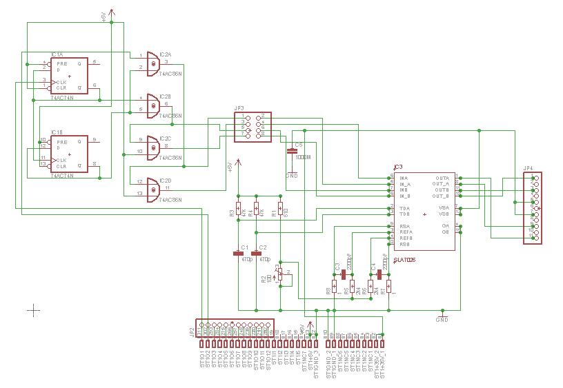
Ahoj,
já mám použité tyto obvody. Až budu doma přiložím schéma i desku + foto.
Petr
Karya
Příspěvky: 80
Registrován: 27. 3. 2011, 3:31

13. 4. 2011, 1:31

Dakujem Petr
petr213
Příspěvky: 122
Registrován: 7. 3. 2008, 8:57
Bydliště: Uherský Brod

13. 4. 2011, 9:39

Ahoj,
chtěl jsem přiložit přímo eagle soubory ale píše mi že přípony sch a brd nejsou povoleny. Soubory ti pošlu na SZ. Přokládám jenom schéma a foto.
7026.JPG
7026_1.JPG
Odpovědět

Zpět na „krokove unipolarni bipolarni a servomotory“