Vyroba vretena z BLDC motora
Zaujalo ma toto: http://www.mycncuk.com/forums/showthrea ... ss-spindle
Zatial som sa stretol len s vyrobou vlastnych vretien pohananych cez remenicu... Toto vyzera velmi dobre na mensie veci.
Dalo by sa takto napriklad prerobit obycajne (Cinske) vreteno na ATC? Teda ak to dovoli vnutorny rozmer... Skusal niekto rozobrat rotor na takom vretene?
Zatial som sa stretol len s vyrobou vlastnych vretien pohananych cez remenicu... Toto vyzera velmi dobre na mensie veci.
Dalo by sa takto napriklad prerobit obycajne (Cinske) vreteno na ATC? Teda ak to dovoli vnutorny rozmer... Skusal niekto rozobrat rotor na takom vretene?
Adrian
Tohle jsem chtěl udělat už dlouho, zatím jsem se nedostal k tomu koupit hřídel s nějakým ERkem ( motorů mám hodně)
Jediný problém je trochu s regulací, pokud budeš chtít 500W tak to na 24V bude 20A tedy musíš mít takový zdroj. Pokud nemá motor hall sondy a ty zajedeš větší úběr ( případně nějakou chybou zavrtáč durch něco) a motor prudce zastavíš tak ti shoří régl. Taky životnost původních čínských ložisek je dost bídná. Aby to bylo co k čemu budeš potřebovat dát nahrou ( do statoru) 2 kosoúhlá a díky tomu že ty statory mají docela malou díru je to trochu problém.
Jediný problém je trochu s regulací, pokud budeš chtít 500W tak to na 24V bude 20A tedy musíš mít takový zdroj. Pokud nemá motor hall sondy a ty zajedeš větší úběr ( případně nějakou chybou zavrtáč durch něco) a motor prudce zastavíš tak ti shoří régl. Taky životnost původních čínských ložisek je dost bídná. Aby to bylo co k čemu budeš potřebovat dát nahrou ( do statoru) 2 kosoúhlá a díky tomu že ty statory mají docela malou díru je to trochu problém.
XpertMill, Gravos, Ninos, Galaad
IQ156
-1500Kč, -520Kč, -1čokoláda, - 28000Kč
www.freeair.cz www.rotexelectric.eu www.retrofitcnc.cz
IQ156
-1500Kč, -520Kč, -1čokoláda, - 28000Kč
www.freeair.cz www.rotexelectric.eu www.retrofitcnc.cz
Tak jsem se rozhodl a pustím se do výroby malého vřetena s bldc motorem.
Uvažuji na ER16 nebo ER25 , otáčky do 6000tis. Můžete mi někdo doporučit vhodná ložiska?
Uvažuji na ER16 nebo ER25 , otáčky do 6000tis. Můžete mi někdo doporučit vhodná ložiska?
XpertMill, Gravos, Ninos, Galaad
IQ156
-1500Kč, -520Kč, -1čokoláda, - 28000Kč
www.freeair.cz www.rotexelectric.eu www.retrofitcnc.cz
IQ156
-1500Kč, -520Kč, -1čokoláda, - 28000Kč
www.freeair.cz www.rotexelectric.eu www.retrofitcnc.cz
take jsem nad tim uvazoval. akorat jsem si rikal ze bych pouzil spis motor do rc auta cca 5z coz je nekde kolem 500W a prenos pres spojku na hridel s upinanim weldon o prumeru 3mm. pouze bych tim graviroval a frzezoval do prumeru 2. slouzilo by to jako vymenna hlava k reprap tiskarne. jenom to zatim nechavam vyhnit neb jeste nemam tu tiskarnu 
pouziti leteckeho motoru vypada docela zajimave ale otazka je kde koupit hridel s klestinou...?
pouziti leteckeho motoru vypada docela zajimave ale otazka je kde koupit hridel s klestinou...?
Uvažoval jsem použít tuhle hřídel a zbytek ( motor postavit na to), ale asi to dopadne tak že se hřídel udělá na míru
XpertMill, Gravos, Ninos, Galaad
IQ156
-1500Kč, -520Kč, -1čokoláda, - 28000Kč
www.freeair.cz www.rotexelectric.eu www.retrofitcnc.cz
IQ156
-1500Kč, -520Kč, -1čokoláda, - 28000Kč
www.freeair.cz www.rotexelectric.eu www.retrofitcnc.cz
Na ebay přeceupgrade píše:...otazka je kde koupit hridel s klestinou...?
nebo
http://www.ebay.com/itm/ER11-10MM-STRAI ... 19ce367c6c
jo jo na to semé jsem myslel že jsem hodil odkaz ale nenakopíroval jsem ho tam.
Jediné co mě trápí je že bych si spodní ložisko představoval s větší vnitřní dírou než má ta hřídel průměr.
Jediné co mě trápí je že bych si spodní ložisko představoval s větší vnitřní dírou než má ta hřídel průměr.
XpertMill, Gravos, Ninos, Galaad
IQ156
-1500Kč, -520Kč, -1čokoláda, - 28000Kč
www.freeair.cz www.rotexelectric.eu www.retrofitcnc.cz
IQ156
-1500Kč, -520Kč, -1čokoláda, - 28000Kč
www.freeair.cz www.rotexelectric.eu www.retrofitcnc.cz
stejně tomu budeš muset udělat závity tak klidně můžeš udělat redukční pouzdro na zvětšení.. ale pak už je asi lepší udělat celou hřídel novou
věčný rýpal,který musí mít poslední slovo, odpůrce low-cost zařízení končících v naprosté většině případů v hromadě šrotu
uživatelé hýbátek, kteří mají z mých příspěvků celoživotní trauma nechť si mé příspěvky VYPNOU
uživatelé hýbátek, kteří mají z mých příspěvků celoživotní trauma nechť si mé příspěvky VYPNOU
no právě stejně by s tím pak bylo sraní. Uvidím zatím musím vybrat loziska a pak se vrhnout do nákresu
XpertMill, Gravos, Ninos, Galaad
IQ156
-1500Kč, -520Kč, -1čokoláda, - 28000Kč
www.freeair.cz www.rotexelectric.eu www.retrofitcnc.cz
IQ156
-1500Kč, -520Kč, -1čokoláda, - 28000Kč
www.freeair.cz www.rotexelectric.eu www.retrofitcnc.cz
co tam budeš dávat pár nějakejch kosouhlejch vřetenovejch tak za 2-3ku kus? s tím že když někdo bude chtít obyč za kilo dá si tam obyč? a dozadu nějaké běžné kuličkové?
jakej plánuješ výkon vřetena?
jakej plánuješ výkon vřetena?
věčný rýpal,který musí mít poslední slovo, odpůrce low-cost zařízení končících v naprosté většině případů v hromadě šrotu
uživatelé hýbátek, kteří mají z mých příspěvků celoživotní trauma nechť si mé příspěvky VYPNOU
uživatelé hýbátek, kteří mají z mých příspěvků celoživotní trauma nechť si mé příspěvky VYPNOU
tak tak, navíc chápu že Luboš je v dobrém slova smyslu BLDC "postiženej", ale v tomhle případě mi z mnoha důvodů přijde jednodušší takovéto poctivé, řádně ve vhodných ložiscích uložené vřeteno pohánět přes řemínek běžným asynchronním mororem s měničem. Nevidím důvod proč si na stacionární aplikaci BLDC komplikovat život, žádnou výhodu to myslím nepřinese.RaS píše:co tam budeš dávat pár nějakejch kosouhlejch vřetenovejch tak za 2-3ku kus? s tím že když někdo bude chtít obyč za kilo dá si tam obyč? a dozadu nějaké běžné kuličkové?
jakej plánuješ výkon vřetena?
Obvykle se dějí věci obvyklé. Méně často se dějí věci neobvyklé a zcela vyjímečně se dějí věci vyjímečné...
Masturn 40 CNC, Hermle UWF1200H CNC a pár klasik
http://www.radialengine.cz" onclick="window.open(this.href);return false;
http://www.autopejsek.cz" onclick="window.open(this.href);return false;
Masturn 40 CNC, Hermle UWF1200H CNC a pár klasik
http://www.radialengine.cz" onclick="window.open(this.href);return false;
http://www.autopejsek.cz" onclick="window.open(this.href);return false;
- Jojanisberg
- Příspěvky: 209
- Registrován: 2. 9. 2008, 4:36
- Bydliště: Jihlava
Výhodu to přinese, nemusim tam nacpat tak velký H..do ze železa a s tím pak jezdit
teď je to na lubošovi aby něco navrh, pak uvidíme
teď je to na lubošovi aby něco navrh, pak uvidíme
Johanisberg
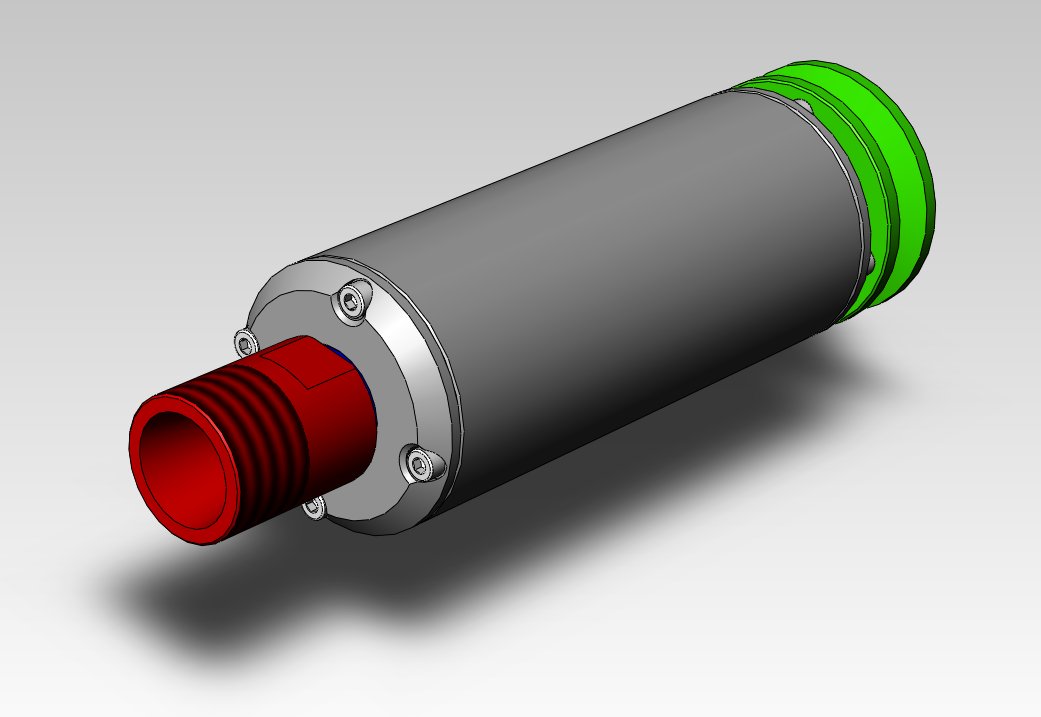
Já už jsem nad tím přemýšlel dávno... ale zasekl jsem se nad ložisky a slušným motorem, co by točil alespoň 15000 a něco "uchroustal". K tomu dělání závitů do těch osiček... ve vetších rozměrech těch ERek mají vnitřní závit v tomto případě: http://www.ebay.com/itm/ER25-20MM-150MM ... 19ce04f7a6 je to M10... a napadlo mě, že by se dal využít viz příloha... Možná je to scestné řešení ale mohlo by to fungovat. (Načrtnul jsem to teď ve škole jen tak a ve spěchu, tak tam budou chyby + jsem neměl model kosoúhlých ložisek a kreslit se mi je nechtělo, ale pro představu snad dobré)lubos píše:no právě stejně by s tím pak bylo sraní. Uvidím zatím musím vybrat loziska a pak se vrhnout do nákresu
- Přílohy
Naposledy upravil(a) DemX dne 2. 3. 2012, 12:35, celkem upraveno 2 x.
- robokop
- Site Admin
- Příspěvky: 23177
- Registrován: 10. 7. 2006, 12:12
- Bydliště: Praha
- Kontaktovat uživatele:
taky mi to prijde nejak lepsi s tou remenici
ve finale je mozne prizpusobit se ruznym motorum kdo jak bude mit moznost
takove nabourane mechanicke vreteno a nabourane elektrovreteno je taky jina cena
nehlede na tom ze v elektrovretenu je spousta dalsiho tepla a i dejmetomu o hodne delsi hridel a tudiz i vetsi uvolneni lozisek tepelnou roztaznosti kdyz to bude sestelovane prez celou delku (tedy asi i dobry duvod udelat dole poradnou sestavu a nahore pouze radialne oprit
docela bych se taky treba zamyslel nad tim udelat to na upinani podle nekterych rychlych vreten na tistaky kde je cosi jako aut. vymena v podobe jedne vtahovane klestiny ktera upina nastroje primo za drik
ve finale je mozne prizpusobit se ruznym motorum kdo jak bude mit moznost
takove nabourane mechanicke vreteno a nabourane elektrovreteno je taky jina cena
nehlede na tom ze v elektrovretenu je spousta dalsiho tepla a i dejmetomu o hodne delsi hridel a tudiz i vetsi uvolneni lozisek tepelnou roztaznosti kdyz to bude sestelovane prez celou delku (tedy asi i dobry duvod udelat dole poradnou sestavu a nahore pouze radialne oprit
docela bych se taky treba zamyslel nad tim udelat to na upinani podle nekterych rychlych vreten na tistaky kde je cosi jako aut. vymena v podobe jedne vtahovane klestiny ktera upina nastroje primo za drik
Vsechna prava na chyby vyhrazena (E)