GrabCAD

CAD software, shareware, freeware
Uživatelský avatar
bobik
Příspěvky: 4556
Registrován: 11. 12. 2007, 7:48
Bydliště: Okres Klatovy

9. 6. 2012, 8:24

Nejspíš už všichni znáte tuto stránku, kde máte možnost si stáhnout po registraci spoustu modelů. Protože ji denně prohlížím, napadlo mě, že bych upozornil na obzvláště vydařené modely strojů, nástrojů nebo motivů, vhodných na vyfrézování.
Takže první je model stolního minisoustruhu. Stáhnul jsem ho a otevřel v CADu a je vymodelován skutečně dosti podrobně. Tedy je možno čerpat inspiraci.
http://grabcad.com/library/my-lathe
Přílohy
soustruh.jpg
soustruh.jpg (17.02 KiB) Zobrazeno 25086 x
Uživatelský avatar
bobik
Příspěvky: 4556
Registrován: 11. 12. 2007, 7:48
Bydliště: Okres Klatovy

9. 6. 2012, 8:35

Další, model hodný vyfrézování je většině taky znám. :D Odkaz je bohužel jen do CAtie a na stl. Protože v catii dělám v práci, převedl jsem ho do stepu.
http://grabcad.com/library/model--4
http://uloz.to/xgDwZLA/nm-zip
Přílohy
medium.jpg
medium.jpg (5.4 KiB) Zobrazeno 25083 x
Uživatelský avatar
bobik
Příspěvky: 4556
Registrován: 11. 12. 2007, 7:48
Bydliště: Okres Klatovy

19. 6. 2012, 9:06

Zajímavě řešené stolní CNC. Něco takového bych si představoval jako spotřební CNC. Mít doma u PC tiskárnu, scaner a CNC. :D
http://grabcad.com/library/3-axis-deskt ... cept-model
Přílohy
CNC stolni.jpg
Uživatelský avatar
bobik
Příspěvky: 4556
Registrován: 11. 12. 2007, 7:48
Bydliště: Okres Klatovy

20. 7. 2012, 7:38

Přílohy
clock1.jpg
1mulen1
Příspěvky: 411
Registrován: 16. 3. 2010, 7:34
Bydliště: Hradište pod Vrátnom

6. 9. 2012, 8:35

tie hodiny su nádherné hned jak dokončím gitaru tak sa na ne vrhnem :)
Uživatelský avatar
bobik
Příspěvky: 4556
Registrován: 11. 12. 2007, 7:48
Bydliště: Okres Klatovy

8. 10. 2012, 7:52

Někdo tady scháněl výkresy na kolébku. Je to už nějaký čas, tak to určitě už nepotřebuje, ale snad se tady někdo pochlapí s dalším přírůstkem budoucího CNCčkáře.
http://grabcad.com/library/rocking-baby-cradle
Je tam model jen z SW, tak jsem udělal stp, viz příloha.
Přílohy
Kolebka.zip
(102.99 KiB) Staženo 604 x
Kolebka.JPG
Kolebka.JPG (16.96 KiB) Zobrazeno 24382 x
Uživatelský avatar
bobik
Příspěvky: 4556
Registrován: 11. 12. 2007, 7:48
Bydliště: Okres Klatovy

8. 10. 2012, 8:03

A když dojde na kolébku, tak dřevěná hračka se bude určitě hodit.
http://grabcad.com/library/wooden-car--3
Přílohy
car.jpg
car.jpg (13.41 KiB) Zobrazeno 24379 x
Uživatelský avatar
bobik
Příspěvky: 4556
Registrován: 11. 12. 2007, 7:48
Bydliště: Okres Klatovy

31. 12. 2012, 10:47

Další věc, co určitě tady někoho zaujme. 3D model sice není kompletně hotový, ale jako základ pro přestavbu se to dá použít.
http://grabcad.com/library/sx2-mini-mill-cnc
Přílohy
sx2-mini-mill-cnc.jpg
FuN
Příspěvky: 292
Registrován: 12. 4. 2007, 6:57
Bydliště: Choceň

5. 1. 2013, 8:20

další model

http://grabcad.com/library/tool-change-spindle--1" onclick="window.open(this.href);return false;
Přílohy
medium.jpg
Uživatelský avatar
bobik
Příspěvky: 4556
Registrován: 11. 12. 2007, 7:48
Bydliště: Okres Klatovy

5. 1. 2013, 9:54

Vypadá to na velikost ISO 20.
Uživatelský avatar
bobik
Příspěvky: 4556
Registrován: 11. 12. 2007, 7:48
Bydliště: Okres Klatovy

8. 6. 2013, 3:27

Tak nějaký "felipe matiussi" dal 3D model přůšovo tiskárny do oběhu.
http://grabcad.com/library/3d-printer-p ... lasercut-1
Přílohy
large.jpg
Uživatelský avatar
bobik
Příspěvky: 4556
Registrován: 11. 12. 2007, 7:48
Bydliště: Okres Klatovy

28. 7. 2013, 1:33

Tak jestli máte někdo volnou stodolu, tak si takové CNC můžete postavit. Má pracovní plochu 2x3,5m.
http://grabcad.com/library/cnc-router-4
Nebo si můžete vzít inspiraci pro menší router. Páč data jsou jen v solidworksu, tak jsem je převedl na stp.
Přílohy
CNC_router.jpg
router montaja.zip
(3.42 MiB) Staženo 651 x
Uživatelský avatar
bobik
Příspěvky: 4556
Registrován: 11. 12. 2007, 7:48
Bydliště: Okres Klatovy

4. 8. 2013, 8:38

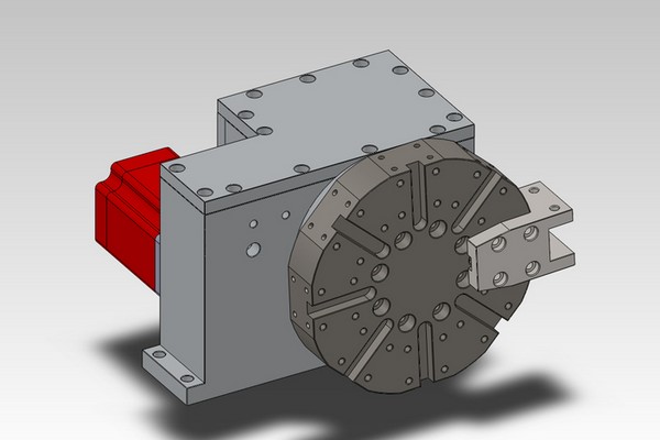
http://grabcad.com/library/cnc-lathe-turret-1
Ve 3D modelu není pneuválec. Ještě že je tam video, ze kterého je vidět, jak to funguje.
Přílohy
CNC Lathe Turret.jpg
Pepa Žhář
Příspěvky: 432
Registrován: 23. 1. 2011, 5:16

5. 8. 2013, 8:40

Ahoj, tuto nástrojovku tvořím a doufám že přes zimu to už konečně dodělám...jediné kde má autor chybu je uhel zkosení kamenů pro uchycení nástrojů někde na netu se válí celé plánky tam kde jsem to stahoval tak už to není, ale možná jsem to už někomu posílal upravené...
Nástrojová hlava2.PNG
Kvako1
Sponzor fora
Příspěvky: 1687
Registrován: 5. 4. 2011, 7:29
Bydliště: Praha, Čadca

5. 8. 2013, 8:52

Posílal jsi to mě, Ja to nakonec dělám upně jinak. tohle mi přišlo moc složité..
Odpovědět

Zpět na „CAD“