Stránka 5 z 22
Re: EAGLE PCB Rady začátečníkovi
Napsal: 5. 1. 2021, 7:47
od Thomeeque
Musíš dát invoke na některém z těch operáků a vybrat PWR gate.
Re: EAGLE PCB Rady začátečníkovi
Napsal: 5. 1. 2021, 8:00
od zverodoktor
A ak nedáš, program automaticky pripojí na Vcc+ a Vcc-. Prečítaj si návod od Paju, ušetríš si veľa času pri kreslení:
http://paja-trb.cz/eagle/index.html
Re: EAGLE PCB Rady začátečníkovi
Napsal: 5. 1. 2021, 8:02
od Zdenek Valter
Ach jo vždyť o tom psal zverodoktor!!
Díky je to ono!!

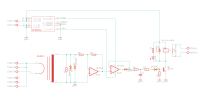
- Detektor obsazení
Ještě dotaz k tomu DC-DC converter - je možné ho zapojit tak jak je to ve schematu?
TJ. záporný pól vstupního napětí spojit s oběma common vývody?
Re: EAGLE PCB Rady začátečníkovi
Napsal: 5. 1. 2021, 8:06
od Mex
Zdenek Valter píše: ↑5. 1. 2021, 8:02
Ještě dotaz k tomu DC-DC converter - je možné ho zapojit tak jak je to ve schematu?
TJ. záporný pól vstupního napětí spojit s oběma common vývody?
Jasně, žádný problém.
Jen si tam přihoď nějaké filtrační kondenzátory na vstup i výstupy toho měniče.
Re: EAGLE PCB Rady začátečníkovi
Napsal: 5. 1. 2021, 9:28
od Zdenek Valter
Díky Mexi!!!
Re: EAGLE PCB Rady začátečníkovi
Napsal: 5. 1. 2021, 11:14
od Zdenek Valter
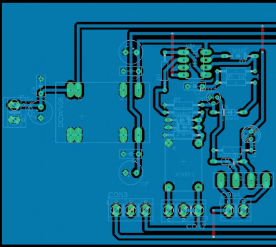
Tak jsem si cvičně zkusil udělat první plošňák z daného schematu.
Sice to úplně nedopadlo ale mám z toho radost.
Nicméně mne čeká zjistit jak se zbavit vrstvy Dimension, protože vytváření polygonu pro zem GND se mi to nespojilo všude, zřejmě kvůli nešťastným kótám.

- První deska
Zřejmě mě čeká editace vlastních součástek, kde ty kóty odstraním a zvětším i pájecí body, aby to nebyly takové blechy.
Re: EAGLE PCB Rady začátečníkovi
Napsal: 6. 1. 2021, 2:15
od Zdenek Valter
Tak to už vypadá nadějně:

- Second Board
Re: EAGLE PCB Rady začátečníkovi
Napsal: 6. 1. 2021, 3:03
od Mex
Dobře, že jsi zvětšil pájecí plošky. I když třeba u odporů je máš pořád zbytečně malé.
Blokovací kondenzátory na výstupech toho DC-DC převodníku (hlavně ty keramiky) dej co nejblíž k obvodu, který napájí. Nikoli co nejblíž tomu převodníku.
Nechceš zvážit použití pasivních součástek v SMD provedení?
Re: EAGLE PCB Rady začátečníkovi
Napsal: 6. 1. 2021, 7:15
od Mart76
Ty blokovací kondenzátory (ty elyty i keramiky 100n) nech u toho DC-DC měniče jak je máš. K obvodu si doplň další keramiky.
Měnič generuje rušení, tak je potřeba ho "zatlouc" co nejdříve.
Pokud by to mělo být správně na 99,9% tak by jsi měl jít u toho spodního vývodu z měniče až z kondenzátorů. Tzn. dráha z pinů měniče na keramiku, pak na elyty a až pak pokračovat dál k dalším obvodům..
Re: EAGLE PCB Rady začátečníkovi
Napsal: 6. 1. 2021, 1:30
od Zdenek Valter
Na základě připomínek Mexe i zadavatele jsem zvětšil pájecí plošky všude.
Dělal jsem to vytvořením dalších vlastních součástek v knihovně.
Nicméně dopadl jsem jak ti sedláci u Chlumce:
Nevím co se stalo a nejde mi ani smazat ta plocha.
Musím se věnovat přes den i svému živobytí

a tak to nechám až na večer.
Re: EAGLE PCB Rady začátečníkovi
Napsal: 6. 1. 2021, 1:49
od atlan
Ta plocha totiz asi tvori prepoj zeby GND, ked rozbijes schemu od plosaku pojde zmazat. Lepsie vsak bude prepojit jednotlive plosky. Je tam prikaz na zrusenie a vytvorenie spojenia len tou tenkou zltou ziarov, ktoru nasledne zase prekonvertujes na vrstvu.
Inak pouzivaj namiesto 90st zalomenia 2x45st
Zbytocne nepoužívaj prekovy ak to nieje nutne. Napr ak ides z nejakej suciastky pouzi jej nohu na prechod na druhu stranu a nie prekov.
A nezabudni tie prekovy zaliat cinom, hlavne ak su namahane vecsim prudom. A zvykne to tam najskor odhnit ked je to vo vlhku.
Re: EAGLE PCB Rady začátečníkovi
Napsal: 6. 1. 2021, 1:51
od Thomeeque
Od té doby, co si umím vyrobit plošňák dostatečně přesně, pájecí plošky u defaultních knihoven nezvětšuji. IMHO odpovídají průmyslovému standardu, pokud se podíváš na profi desku z jakéhokoliv zařízení, plošky jsou tam také prťavé. Někdy tam té mědi opravdu moc nezbyde, přesto jsem s tím nikdy neměl problém. Pokud si budeš nechávat plošňák výrábět u profíků, můžeš to tedy nechat být. Jen můj názor.
Re: EAGLE PCB Rady začátečníkovi
Napsal: 6. 1. 2021, 1:53
od Zdenek Valter
atlan píše: ↑6. 1. 2021, 1:49
Ta plocha totiz asi tvori prepoj zeby GND, ked rozbijes schemu od plosaku pojde zmazat. Lepsie vsak bude prepojit jednotlive plosky. Je tam prikaz na zrusenie a vytvorenie spojenia len tou tenkou zltou ziarov, ktoru nasledne zase prekonvertujes na vrstvu.
Inak pouzivaj namiesto 90st zalomenia 2x45st
Zbytocne nepoužívaj prekovy ak to nieje nutne. Napr ak ides z nejakej suciastky pouzi jej nohu na prechod na druhu stranu a nie prekov.
A nezabudni tie prekovy zaliat cinom, hlavne ak su namahane vecsim prudom. A zvykne to tam najskor odhnit ked je to vo vlhku.
Jo jo je to GND, ale proč to v předchozím případě tak hezky vyšlo ale teď ne?
Re: EAGLE PCB Rady začátečníkovi
Napsal: 6. 1. 2021, 1:59
od Zdenek Valter
Jinak ještě na vysvětlenou - protyp plošňáku bude jednostranný.
Já tou druhou vrstvou simuluju propoj.
Zadavatel to tak chce

myslím co největší pájecí plochy.

Já bych to řešil tak jak už psal MEX odpory keramiky a tranzistor bych dal SMD.
Plošňák dvouvrstvý samozřejmě.
Re: EAGLE PCB Rady začátečníkovi
Napsal: 6. 1. 2021, 2:25
od Zdenek Valter
Ještě mám jeden dotaz. Lze jednoduše zduplikovat tu část kde je ta část detektoru?
(Žlutě orámováno)
Přepokládám, že to musím nejdřív vytvořit ve schematu.